ZHCSO36A april   2023  – july 2023 TPS7A96

PRODUCTION DATA  

  1.   1
  2. 特性
  3. 应用
  4. 说明
  5. Revision History
  6. Pin Configuration and Functions
  7. Specifications
    1. 6.1 Absolute Maximum Ratings
    2. 6.2 ESD Ratings
    3. 6.3 Recommended Operating Conditions
    4. 6.4 Thermal Information
    5. 6.5 Electrical Characteristics
    6. 6.6 Typical Characteristics
  8. Detailed Description
    1. 7.1 Overview
    2. 7.2 Functional Block Diagram
    3. 7.3 Feature Description
      1. 7.3.1 Output Voltage Setting and Regulation
      2. 7.3.2 Ultra-Low Noise and Ultra-High Power-Supply Rejection Ratio (PSRR)
      3. 7.3.3 Programmable Current Limit and Power-Good Threshold
      4. 7.3.4 Programmable Soft-Start (NR/SS Pin)
      5. 7.3.5 Precision Enable and UVLOs
      6. 7.3.6 Active Discharge
      7. 7.3.7 Thermal Shutdown Protection (TSD)
    4. 7.4 Device Functional Modes
      1. 7.4.1 Normal Operation
      2. 7.4.2 Dropout Operation
      3. 7.4.3 Disabled
      4. 7.4.4 Current-Limit Operation
  9. Application and Implementation
    1. 8.1 Application Information
      1. 8.1.1  Output Voltage Restart (Overshoot Prevention Circuit)
      2. 8.1.2  Precision Enable (External UVLO)
      3. 8.1.3  Undervoltage Lockout (UVLO) Operation
      4. 8.1.4  Dropout Voltage (VDO)
      5. 8.1.5  Power-Good Feedback (FB_PG Pin) and Power-Good Threshold (PG Pin)
      6. 8.1.6  Adjusting the Factory-Programmed Current Limit
      7. 8.1.7  Programmable Soft-Start and Noise-Reduction (NR/SS Pin)
      8. 8.1.8  Inrush Current
      9. 8.1.9  Optimizing Noise and PSRR
      10. 8.1.10 Adjustable Operation
      11. 8.1.11 Paralleling for Higher Output Current and Lower Noise
      12. 8.1.12 Recommended Capacitor Types
      13. 8.1.13 Load Transient Response
      14. 8.1.14 Power Dissipation (PD)
      15. 8.1.15 Estimating Junction Temperature
      16. 8.1.16 TPS7A96EVM-106 Thermal Analysis
    2. 8.2 Typical Application
      1. 8.2.1 Design Requirements
      2. 8.2.2 Detailed Design Procedure
      3. 8.2.3 Application Curves
    3. 8.3 Power Supply Recommendations
    4. 8.4 Layout
      1. 8.4.1 Layout Guidelines
      2. 8.4.2 Layout Example
  10. Device and Documentation Support
    1. 9.1 Device Support
      1. 9.1.1 Development Support
        1. 9.1.1.1 Evaluation Modules
        2. 9.1.1.2 Spice Models
      2. 9.1.2 Device Nomenclature
    2. 9.2 Documentation Support
      1. 9.2.1 Related Documentation
    3. 9.3 接收文档更新通知
    4. 9.4 支持资源
    5. 9.5 Trademarks
    6. 9.6 静电放电警告
    7. 9.7 术语表
  11. 10Mechanical, Packaging, and Orderable Information

封装选项

机械数据 (封装 | 引脚)
散热焊盘机械数据 (封装 | 引脚)
订购信息

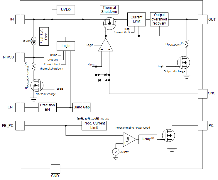
Functional Block Diagram

GUID-20220329-SS0I-P0KC-3PVL-0JCJ7FF6NHXD-low.gif
See the RPULLDOWN output active discharge resistance value in the Electrical Characteristics table.
See the delay value in the Electrical Characteristics table.