ZHCSL06E February   2008  – September 2025 TPS51200

PRODUCTION DATA  

  1.   1
  2. 特性
  3. 应用
  4. 说明
  5. 引脚配置和功能
  6. 规格
    1. 5.1 绝对最大额定值
    2. 5.2 ESD 等级
    3. 5.3 建议运行条件
    4. 5.4 热性能信息
    5. 5.5 电气特性
    6. 5.6 典型特性
  7. 详细说明
    1. 6.1 概述
    2. 6.2 功能方框图
    3. 6.3 特性说明
      1. 6.3.1  灌电流和拉电流稳压器(VO 引脚)
      2. 6.3.2  基准输入(REFIN 引脚)
      3. 6.3.3  基准输出(REFOUT 引脚)
      4. 6.3.4  软启动序列
      5. 6.3.5  使能控制(EN 引脚)
      6. 6.3.6  电源正常功能(PGOOD 引脚)
      7. 6.3.7  电流保护(VO 引脚)
      8. 6.3.8  UVLO 保护(VIN 引脚)
      9. 6.3.9  热关断
      10. 6.3.10 跟踪启动和关闭
      11. 6.3.11 VTT DIMM 应用的输出容差注意事项
      12. 6.3.12 DDR2 应用的 REFOUT (VREF) 考虑因素
    4. 6.4 器件功能模式
      1. 6.4.1 低输入电压应用
      2. 6.4.2 S3 和伪 S5 支持
  8. 应用和实施
    1. 7.1 应用信息
    2. 7.2 典型应用
      1. 7.2.1 设计要求
      2. 7.2.2 详细设计过程
        1. 7.2.2.1 输入电压电容器
        2. 7.2.2.2 VLDO 输入电容器
        3. 7.2.2.3 输出电容器
      3. 7.2.3 应用曲线
    3. 7.3 系统示例
      1. 7.3.1 3.3VIN、DDR2 配置
      2. 7.3.2 2.5VIN、DDR3 配置
      3. 7.3.3 3.3VIN、LP DDR3 或 DDR4 配置
      4. 7.3.4 3.3VIN、DDR3 跟踪配置
      5. 7.3.5 3.3VIN、LDO 配置
      6. 7.3.6 采用 LFP 的 3.3VIN DDR3 配置
    4. 7.4 电源相关建议
    5. 7.5 布局
      1. 7.5.1 布局指南
      2. 7.5.2 布局示例
      3. 7.5.3 散热设计注意事项
  9. 器件和文档支持
    1. 8.1 器件支持
      1. 8.1.1 开发支持
        1. 8.1.1.1 评估模块
        2. 8.1.1.2 Spice 模型
    2. 8.2 文档支持
      1. 8.2.1 相关文档
    3. 8.3 接收文档更新通知
    4. 8.4 支持资源
    5. 8.5 商标
    6. 8.6 静电放电警告
    7. 8.7 术语表
  10. 修订历史记录
  11. 10机械、封装和可订购信息

封装选项

机械数据 (封装 | 引脚)
散热焊盘机械数据 (封装 | 引脚)
订购信息

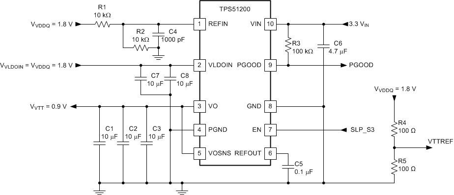
3.3VIN、DDR2 配置

本节介绍了一个 3.3VIN、DDR2 配置应用。

TPS51200 3.3VIN、DDR2 配置图 7-5 3.3VIN、DDR2 配置
表 7-2 3.3VIN、DDR2 配置物料清单
参考位号说明规格器件型号制造商
R1、R2电阻器10kΩ
R3100kΩ
R4、R5100Ω
C1、C2、C3电容器10μF,6.3VGRM21BR70J106KE76LMurata
C41000pF
C50.1μF
C64.7μF,6.3VGRM21BR60J475KA11LMurata
C7、C810μF,6.3VGRM21BR70J106KE76LMurata