ZHCSJ28B November   2018  – August 2025 TMUX6136

PRODUCTION DATA  

  1.   1
  2. 特性
  3. 应用
  4. 说明
  5. 引脚配置和功能
  6. 规格
    1. 5.1 绝对最大额定值
    2. 5.2 ESD 等级
    3. 5.3 热性能信息
    4. 5.4 建议运行条件
    5. 5.5 电气特性(双电源:±15V)
    6. 5.6 开关特性(双电源:±15V)
    7. 5.7 电气特性(单电源:12V)
    8. 5.8 开关特性(单电源:12V)
    9. 5.9 典型特性
  7. 详细说明
    1. 6.1 概述
      1. 6.1.1  导通电阻
      2. 6.1.2  关断漏电流
      3. 6.1.3  导通漏电流
      4. 6.1.4  转换时间
      5. 6.1.5  先断后合延迟
      6. 6.1.6  电荷注入
      7. 6.1.7  关断隔离
      8. 6.1.8  通道间串扰
      9. 6.1.9  带宽
      10. 6.1.10 THD + 噪声
      11. 6.1.11 交流电源抑制比 (AC PSRR)
    2. 6.2 功能方框图
    3. 6.3 特性说明
      1. 6.3.1 超低漏电流
      2. 6.3.2 超低电荷注入
      3. 6.3.3 双向和轨到轨运行
    4. 6.4 器件功能模式
      1. 6.4.1 真值表
  8. 应用和实施
    1. 7.1 应用信息
    2. 7.2 典型应用
      1. 7.2.1 设计要求
      2. 7.2.2 详细设计过程
      3. 7.2.3 应用曲线
  9. 电源相关建议
  10. 布局
    1. 9.1 布局指南
    2. 9.2 布局示例
  11. 10器件和文档支持
    1. 10.1 文档支持
      1. 10.1.1 相关文档
    2. 10.2 接收文档更新通知
    3. 10.3 支持资源
    4. 10.4 商标
    5. 10.5 静电放电警告
    6. 10.6 术语表
  12. 11修订历史记录
  13. 12机械、封装和可订购信息

封装选项

机械数据 (封装 | 引脚)
散热焊盘机械数据 (封装 | 引脚)
订购信息

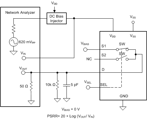
交流电源抑制比 (AC PSRR)

AC PSRR 衡量器件防止出现在电源电压引脚上的噪声和杂散信号耦合到开关输出的能力。器件电源上的直流电压由 620mVPP 的正弦波调制。输出端信号振幅与调制信号振幅之比为交流 PSRR。

TMUX6136 交流 PSRR 测量设置图 6-12 交流 PSRR 测量设置

有关 TMUX6136 的顶层方框图,请参阅 节 6.2。TMUX6136 是一款 4 通道单端模拟多路复用器。每个通道根据地址线和使能引脚的状态开启或关闭。