ZHCSTE6B October   2023  – October 2025 RES11A-Q1

PRODUCTION DATA  

  1.   1
  2. 特性
  3. 应用
  4. 说明
  5. 引脚配置和功能
  6. 规格
    1. 5.1 绝对最大额定值
    2. 5.2 ESD 等级
    3. 5.3 建议运行条件
    4. 5.4 热性能信息
    5. 5.5 电气特性
    6. 5.6 典型特性
  7. 参数测量信息
    1. 6.1 直流测量配置
    2. 6.2 交流测量配置
    3. 6.3 误差表示法和单位
  8. 详细说明
    1. 7.1 概述
    2. 7.2 功能方框图
    3. 7.3 特性说明
      1. 7.3.1 低增益误差的比例匹配
        1. 7.3.1.1 绝对容差和比率式容差
      2. 7.3.2 比例漂移
        1. 7.3.2.1 长期稳定性
      3. 7.3.3 可预测电压系数
      4. 7.3.4 超低噪声
    4. 7.4 器件功能模式
      1. 7.4.1 每电阻限制
  9. 应用和实施
    1. 8.1 应用信息
      1. 8.1.1 放大器反馈电路
        1. 8.1.1.1 放大器反馈电路示例
      2. 8.1.2 分压器电路
        1. 8.1.2.1 分压器电路示例
        2. 8.1.2.2 分压器电路漂移
      3. 8.1.3 分立式差分放大器
        1. 8.1.3.1 差分放大器共模抑制分析
        2. 8.1.3.2 差分放大器增益误差分析
      4. 8.1.4 分立式仪表放大器
      5. 8.1.5 全差分放大器
      6. 8.1.6 非常规电路
        1. 8.1.6.1 单通道电压分压器
        2. 8.1.6.2 单通道放大器增益
          1. 8.1.6.2.1 使用 RES11A-Q1 进行 RES60A-Q1 的增益调节
      7. 8.1.7 非常规的仪表放大器
    2. 8.2 典型应用
      1. 8.2.1 共模转换输入级
        1. 8.2.1.1 设计要求
        2. 8.2.1.2 详细设计过程
        3. 8.2.1.3 应用曲线
    3. 8.3 电源相关建议
    4. 8.4 布局
      1. 8.4.1 布局指南
      2. 8.4.2 布局示例
  10. 器件和文档支持
    1. 9.1 器件支持
      1. 9.1.1 开发支持
        1. 9.1.1.1 PSpice® for TI
        2. 9.1.1.2 TINA-TI™ 仿真软件(免费下载)
        3. 9.1.1.3 TI 参考设计
        4. 9.1.1.4 模拟滤波器设计器
    2. 9.2 文档支持
      1. 9.2.1 相关文档
    3. 9.3 接收文档更新通知
    4. 9.4 支持资源
    5. 9.5 商标
    6. 9.6 静电放电警告
    7. 9.7 术语表
  11. 10修订历史记录
  12. 11机械、封装和可订购信息

封装选项

请参考 PDF 数据表获取器件具体的封装图。

机械数据 (封装 | 引脚)
  • DDF|8
散热焊盘机械数据 (封装 | 引脚)
订购信息

布局示例

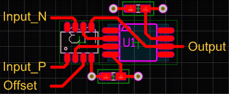
在以下示例中,显示 RES11A-Q1 带有 VSSOP 放大器和 0402 尺寸去耦电容。

RES11A-Q1 单层差分放大器实现图 8-22 单层差分放大器实现
RES11A-Q1 单层仪表放大器实现图 8-23 单层仪表放大器实现
RES11A-Q1 前后仪表放大器实现图 8-24 前后仪表放大器实现
RES11A-Q1 前后差分输出仪表放大器实现图 8-25 前后差分输出仪表放大器实现

对于 图 8-26,使用了两个 RES11A-Q1 器件(底部)和一个双通道运算放大器(顶部)。

RES11A-Q1 前后双差分放大器实现图 8-26 前后双差分放大器实现