ZHCSMW2B December   2021  – December 2022 LM5123-Q1

PRODUCTION DATA  

  1. 特性
  2. 应用
  3. 说明
  4. Revision History
  5. 说明(续)
  6. Pin Configuration and Functions
  7. Specifications
    1. 7.1 Absolute Maximum Ratings
    2. 7.2 ESD Ratings
    3. 7.3 Recommended Operating Conditions
    4. 7.4 Thermal Information
    5. 7.5 Electrical Characteristics
    6. 7.6 Typical Characteristics
  8. Detailed Description
    1. 8.1 Overview
    2. 8.2 Functional Block Diagram
    3. 8.3 Feature Description
      1. 8.3.1  Device Enable/Disable (EN, VH Pin)
      2. 8.3.2  High Voltage VCC Regulator (BIAS, VCC Pin)
      3. 8.3.3  Light Load Switching Mode Selection (MODE Pin)
      4. 8.3.4  VOUT Range Selection (RANGE Pin)
      5. 8.3.5  Line Undervoltage Lockout (UVLO Pin)
      6. 8.3.6  Fast Restart using VCC HOLD (VH Pin)
      7. 8.3.7  Adjustable Output Regulation Target (VOUT, TRK, VREF Pin)
      8. 8.3.8  Overvoltage Protection (VOUT Pin)
      9. 8.3.9  Power Good Indicator (PGOOD Pin)
      10. 8.3.10 Dynamically Programmable Switching Frequency (RT)
      11. 8.3.11 External Clock Synchronization (SYNC Pin)
      12. 8.3.12 Programmable Spread Spectrum (DITHER Pin)
      13. 8.3.13 Programmable Soft Start (SS Pin)
      14. 8.3.14 Wide Bandwidth Transconductance Error Amplifier and PWM (TRK, COMP Pin)
      15. 8.3.15 Current Sensing and Slope Compensation (CSP, CSN Pin)
      16. 8.3.16 Constant Peak Current Limit (CSP, CSN Pin)
      17. 8.3.17 Maximum Duty Cycle and Minimum Controllable On-Time Limits
      18. 8.3.18 Deep Sleep Mode and Bypass Operation (HO, CP Pin)
      19. 8.3.19 MOSFET Drivers, Integrated Boot Diode, and Hiccup Mode Fault Protection (LO, HO, HB Pin)
      20. 8.3.20 Thermal Shutdown Protection
    4. 8.4 Device Functional Modes
      1. 8.4.1 Device Status
        1. 8.4.1.1 Shutdown Mode
        2. 8.4.1.2 Configuration Mode
        3. 8.4.1.3 Active Mode
        4. 8.4.1.4 Sleep Mode
        5. 8.4.1.5 Deep Sleep Mode
      2. 8.4.2 Light Load Switching Mode
        1. 8.4.2.1 Forced PWM (FPWM) Mode
        2. 8.4.2.2 Diode Emulation (DE) Mode
        3. 8.4.2.3 Forced Diode Emulation Operation in FPWM Mode
        4. 8.4.2.4 Skip Mode
  9. Application and Implementation
    1. 9.1 Application Information
    2. 9.2 Typical Application
      1. 9.2.1 Design Requirements
      2. 9.2.2 Detailed Design Procedure
        1. 9.2.2.1 Application Ideas
      3. 9.2.3 Application Curves
    3. 9.3 System Example
  10. 10Power Supply Recommendations
  11. 11Layout
    1. 11.1 Layout Guidelines
    2. 11.2 Layout Example
  12. 12Device and Documentation Support
    1. 12.1 Device Support
      1. 12.1.1 第三方产品免责声明
    2. 12.2 接收文档更新通知
    3. 12.3 支持资源
    4. 12.4 Trademarks
    5. 12.5 Electrostatic Discharge Caution
    6. 12.6 术语表
  13. 13Mechanical, Packaging, and Orderable Information

封装选项

请参考 PDF 数据表获取器件具体的封装图。

机械数据 (封装 | 引脚)
  • RGR|20
散热焊盘机械数据 (封装 | 引脚)
订购信息

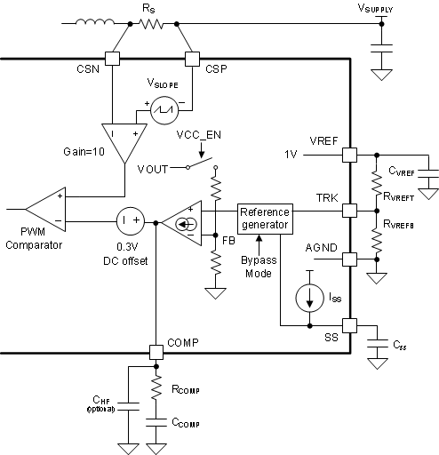
Wide Bandwidth Transconductance Error Amplifier and PWM (TRK, COMP Pin)

The device includes an internal feedback resistor voltage divider. The internal feedback resistor voltage divider is connected to the negative input of the internal transconductance error amplifier, and the TRK pin voltage programs the positive input of the internal transconductance error amplifier after the soft start is finished. The internal transconductance error amplifier features high output resistance (RO = 10 MΩ) and wide bandwidth (BW = 3 MHz) and sinks (or sources) current which is proportional to the difference between the negative and the positive inputs of the error amplifier.

The output of the error amplifier is connected to the COMP pin, allowing the use of a Type-2 loop compensation network. RCOMP, CCOMP, and an optional CHF loop compensation components configure the error amplifier gain and phase characteristics to achieve a stable loop response. This compensation network creates a pole at very low frequency, a mid-band zero, and a high frequency pole.

The PWM comparator in Figure 8-13 compares the sum of the amplified sensed inductor current and the slope compensation ramp with the sum of the COMP pin voltage and a –0.3-V internal offset, and terminates the present cycle if the sum of the amplified sensed inductor current and the slope compensation ramp is greater than the sum of the COMP pin voltage and the –0.3-V internal offset.

GUID-20200814-CA0I-WRKF-JDHV-ZLDBKMWHQVNW-low.gif Figure 8-13 Error Amplifier, Current Sense Amplifier, and PWM