ZHCSD62F December   2012  – May 2021 LM25017

PRODUCTION DATA  

  1. 特性
  2. 应用
  3. 说明
  4. Revision History
  5. Pin Configuration and Functions
  6. Specifications
    1. 6.1 Absolute Maximum Ratings
    2. 6.2 ESD Ratings
    3. 6.3 Recommended Operating Conditions
    4. 6.4 Thermal Information
    5. 6.5 Electrical Characteristics
    6. 6.6 Switching Characteristics
    7. 6.7 Typical Characteristics
  7. Detailed Description
    1. 7.1 Overview
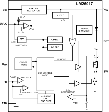
    2. 7.2 Functional Block Diagram
    3. 7.3 Feature Description
      1. 7.3.1  Control Overview
      2. 7.3.2  VCC Regulator
      3. 7.3.3  Regulation Comparator
      4. 7.3.4  Overvoltage Comparator
      5. 7.3.5  On-Time Generator
      6. 7.3.6  Current Limit
      7. 7.3.7  N-Channel Buck Switch and Driver
      8. 7.3.8  Synchronous Rectifier
      9. 7.3.9  Undervoltage Detector
      10. 7.3.10 Thermal Protection
      11. 7.3.11 Ripple Configuration
      12. 7.3.12 Soft-Start
    4. 7.4 Device Functional Modes
  8. Application and Implementation
    1. 8.1 Application Information
    2. 8.2 Typical Applications
      1. 8.2.1 Application Circuit: 12.5-V to 48-V Input and 10-V, 650-mA Output Buck Converter
        1. 8.2.1.1 Design Requirements
        2. 8.2.1.2 Detailed Design Procedure
          1. 8.2.1.2.1 Custom Design With WEBENCH® Tools
          2. 8.2.1.2.2 RFB1, RFB2
          3. 8.2.1.2.3 Frequency Selection
          4. 8.2.1.2.4 Inductor Selection
          5. 8.2.1.2.5 Output Capacitor
          6. 8.2.1.2.6 Type III Ripple Circuit
          7. 8.2.1.2.7 VCC and Bootstrap Capacitor
          8. 8.2.1.2.8 Input Capacitor
          9. 8.2.1.2.9 UVLO Resistors
        3. 8.2.1.3 Application Curves
      2. 8.2.2 Typical Isolated DC-DC Converter Using LM25017
        1. 8.2.2.1 Design Requirements
        2. 8.2.2.2 Detailed Design Procedure
          1. 8.2.2.2.1  Transformer Turns Ratio
          2. 8.2.2.2.2  Total IOUT
          3. 8.2.2.2.3  RFB1, RFB2
          4. 8.2.2.2.4  Frequency Selection
          5. 8.2.2.2.5  Transformer Selection
          6. 8.2.2.2.6  Primary Output Capacitor
          7. 8.2.2.2.7  Secondary Output Capacitor
          8. 8.2.2.2.8  Type III Feedback Ripple Circuit
          9. 8.2.2.2.9  Secondary Diode
          10. 8.2.2.2.10 VCC and Bootstrap Capacitor
          11. 8.2.2.2.11 Input Capacitor
          12. 8.2.2.2.12 UVLO Resistors
          13. 8.2.2.2.13 VCC Diode
        3. 8.2.2.3 Application Curves
  9. Power Supply Recommendations
  10. 10Layout
    1. 10.1 Layout Guidelines
    2. 10.2 Layout Example
  11. 11Device and Documentation Support
    1. 11.1 Device Support
      1. 11.1.1 Development Support
        1. 11.1.1.1 Custom Design With WEBENCH® Tools
    2. 11.2 Documentation Support
      1. 11.2.1 Related Documentation
    3. 11.3 接收文档更新通知
    4. 11.4 支持资源
    5. 11.5 Trademarks
    6. 11.6 Electrostatic Discharge Caution
    7. 11.7 术语表
  12. 12Mechanical, Packaging, and Orderable Information

封装选项

机械数据 (封装 | 引脚)
散热焊盘机械数据 (封装 | 引脚)
订购信息

Functional Block Diagram

GUID-D707C406-648C-4523-B59F-1F026235D3E3-low.gif