ZHCSDE7A February   2015  – March 2021 INA225-Q1

PRODUCTION DATA  

  1. 特性
  2. 应用
  3. 说明
  4. Revision History
  5. Pin Configuration and Functions
  6. Specifications
    1. 6.1 Absolute Maximum Ratings (1)
    2. 6.2 ESD Ratings
    3. 6.3 Recommended Operating Conditions
    4. 6.4 Thermal Information
    5. 6.5 Electrical Characteristics
    6. 6.6 Typical Characteristics
  7. Detailed Description
    1. 7.1 Overview
    2. 7.2 Functional Block Diagram
    3. 7.3 Feature Description
      1. 7.3.1 Selecting A Shunt Resistor
        1. 7.3.1.1 Selecting A Current-Sense Resistor Example
        2. 7.3.1.2 Optimizing Power Dissipation versus Measurement Accuracy
      2. 7.3.2 Programmable Gain Select
    4. 7.4 Device Functional Modes
      1. 7.4.1 Input Filtering
      2. 7.4.2 Shutting Down the Device
      3. 7.4.3 Using the Device with Common-Mode Transients Above 36 V
  8. Applications and Implementation
    1. 8.1 Application Information
    2. 8.2 Typical Applications
      1. 8.2.1 Microcontroller-Configured Gain Selection
        1. 8.2.1.1 Design Requirements
        2. 8.2.1.2 Detailed Design Procedure
        3. 8.2.1.3 Application Curve
      2. 8.2.2 Unidirectional Operation
        1. 8.2.2.1 Design Requirements
        2. 8.2.2.2 Detailed Design Procedure
        3. 8.2.2.3 Application Curve
      3. 8.2.3 Bidirectional Operation
        1. 8.2.3.1 Design Requirements
        2. 8.2.3.2 Detailed Design Procedure
        3. 8.2.3.3 Application Curve
  9. Power Supply Recommendations
  10. 10Layout
    1. 10.1 Layout Guidelines
    2. 10.2 Layout Example
  11. 11Device and Documentation Support
    1. 11.1 Documentation Support
      1. 11.1.1 Related Documentation
    2. 11.2 接收文档更新通知
    3. 11.3 支持资源
    4. 11.4 Trademarks
    5. 11.5 静电放电警告
    6. 11.6 术语表
  12. 12Mechanical, Packaging, and Orderable Information

封装选项

机械数据 (封装 | 引脚)
散热焊盘机械数据 (封装 | 引脚)
订购信息

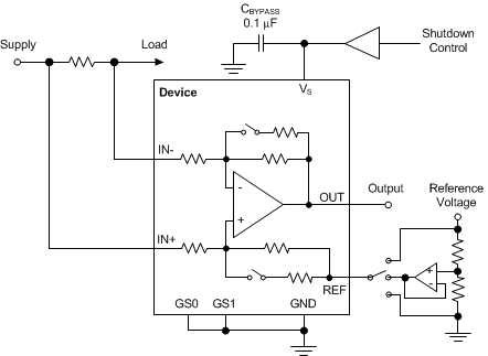
Shutting Down the Device

Although the device does not have a shutdown terminal, the low-power consumption allows for the device to be powered from the output of a logic gate or transistor switch that can turn on and turn off the voltage connected to the device power-supply terminal.

However, in current-shunt monitoring applications, there is also a concern for how much current is drained from the shunt circuit in shutdown conditions. Evaluating this current drain involves considering the device simplified schematic in shutdown mode, as shown in Figure 7-2.

GUID-986DB2B0-127F-4D16-A008-4D2E61F8002E-low.gifFigure 7-2 Shutting Down the Device

Note that there is typically a 525-kΩ impedance (from the combination of the 500-kΩ feedback and 25-kΩ input resistors) from each device input to the REF terminal. The amount of current flowing through these terminals depends on the respective configuration. For example, if the REF terminal is grounded, calculating the effect of the 525-kΩ impedance from the shunt to ground is straightforward. However, if the reference or op amp is powered while the device is shut down, the calculation is direct. Instead of assuming 525 kΩ to ground, assume 525 kΩ to the reference voltage. If the reference or op amp is also shut down, some knowledge of the reference or op amp output impedance under shutdown conditions is required. For instance, if the reference source behaves similar to an open circuit when un-powered, little or no current flows through the 525-kΩ path.