ZHCSW14C April   2008  – April 2024 AM26LV31E

PRODUCTION DATA  

  1.   1
  2. 特性
  3. 应用
  4. 说明
  5. Pin Configuration and Functions
  6. Specifications
    1. 5.1 Absolute Maximum Ratings
    2. 5.2 ESD Ratings
    3. 5.3 Recommended Operating Conditions
    4. 5.4 Thermal Information
    5. 5.5 Electrical Characteristics
    6. 5.6 Switching Characteristics
    7. 5.7 Typical Characteristics
  7. Parameter Measurement Information
  8. Detailed Description
    1. 7.1 Overview
    2. 7.2 Functional Block Diagram
    3. 7.3 Feature Description
      1. 7.3.1 Complementary Out-Enable Inputs
      2. 7.3.2 High Output Impedance for Specific Driver Enable Inputs
    4. 7.4 Device Functional Modes
  9. Application and Implementation
    1. 8.1 Application Information
    2. 8.2 Typical Application
      1. 8.2.1 Design Requirements
      2. 8.2.2 Detailed Design Procedure
      3. 8.2.3 Application Curve
    3. 8.3 Power Supply Recommendations
    4. 8.4 Layout
      1. 8.4.1 Layout Guidelines
      2. 8.4.2 Layout Example
  10. Device and Documentation Support
    1. 9.1 Documentation Support
      1. 9.1.1 Related Documentation
    2. 9.2 Receiving Notification of Documentation Updates
    3. 9.3 支持资源
    4. 9.4 Trademarks
    5. 9.5 静电放电警告
    6. 9.6 术语表
  11. 10Revision History
  12. 11Mechanical, Packaging, and Orderable Information

封装选项

机械数据 (封装 | 引脚)
散热焊盘机械数据 (封装 | 引脚)
订购信息

Parameter Measurement Information

GUID-0CCC54A4-CB93-4255-98C5-9F9A1DD77D5C-low.gifFigure 6-1 Test Circuit, VOD and VOC
GUID-392F6B8D-DBD0-4AAE-ACE8-27ABAF458155-low.gif
CL includes probe and stray capacitance.
The input pulse is supplied by a generator having the following characteristics: PRR = 10MHz, 50% duty cycle, tr and tf ≤ 10ns.
Figure 6-2 Test Circuit and Voltage Waveforms, tPHL and tPLH
GUID-9455F1FA-051A-431C-A660-0B9DE2D4C5A5-low.gif
CL includes probe and stray capacitance.
The input pulse is supplied by a generator having the following characteristics: PRR = 1MHz, 50% duty cycle, tr and tf ≤ 2ns.
To test the active-low enable G ground G and apply inverted waveform to G.
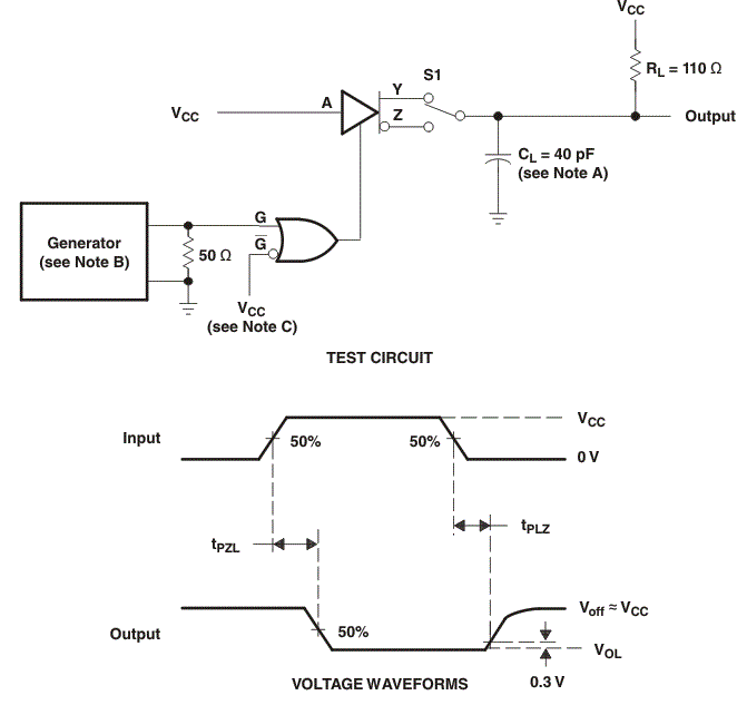
Figure 6-3 Test Circuit and Voltage Waveforms, tPZH and tPHZ
GUID-2DD872B6-5AB1-4AD2-8A94-BAA70D5DCF60-low.gif
CL includes probe and stray capacitance.
The input pulse is supplied by a generator having the following characteristics: PRR = 1MHz, 50% duty cycle, tr and tf ≤ 2ns.
To test the active-low enable G ground G and apply inverted waveform to G.