ZHCUBL0A December   2023  – August 2024 DS320PR410

 

  1.   1
  2.   说明
  3.   开始使用
  4.   特性
  5.   应用
  6.   6
  7. 1评估模块概述
    1. 1.1 简介
    2. 1.2 套件内容
    3. 1.3 规格
    4. 1.4 器件信息
  8. 2硬件
    1. 2.1  DS320PR410 5 电平 I/O 控制输入
    2. 2.2  DS320PR410 工作模式
    3. 2.3  DS320PR410 SMBus 或 I2C 寄存器控制接口
    4. 2.4  DS320PR410 均衡控制
    5. 2.5  DS320PR410 RX 检测状态机
    6. 2.6  DS320PR410 直流增益控制
    7. 2.7  DS320PR410 EVM 全局控制
    8. 2.8  DS320PR410-RSC-EVM 下游器件控制
    9. 2.9  DS320PR410-RSC-EVM 上游器件控制
    10. 2.10 快速入门指南(引脚模式)
    11. 2.11 快速入门指南(SMBus/I2C 辅助模式)
  9. 3实现结果
    1. 3.1 测试设置和结果
  10. 4硬件设计文件
    1. 4.1 原理图
    2. 4.2 电路板布局
    3. 4.3 物料清单
  11. 5其他信息
    1.     商标
  12. 6参考文献
  13. 7修订历史记录

原理图

图 4-1图 4-7 展示了 EVM 原理图。


DS320PR410-RSC-EVM 控制和状态原理图页

图 4-1 控制和状态原理图页

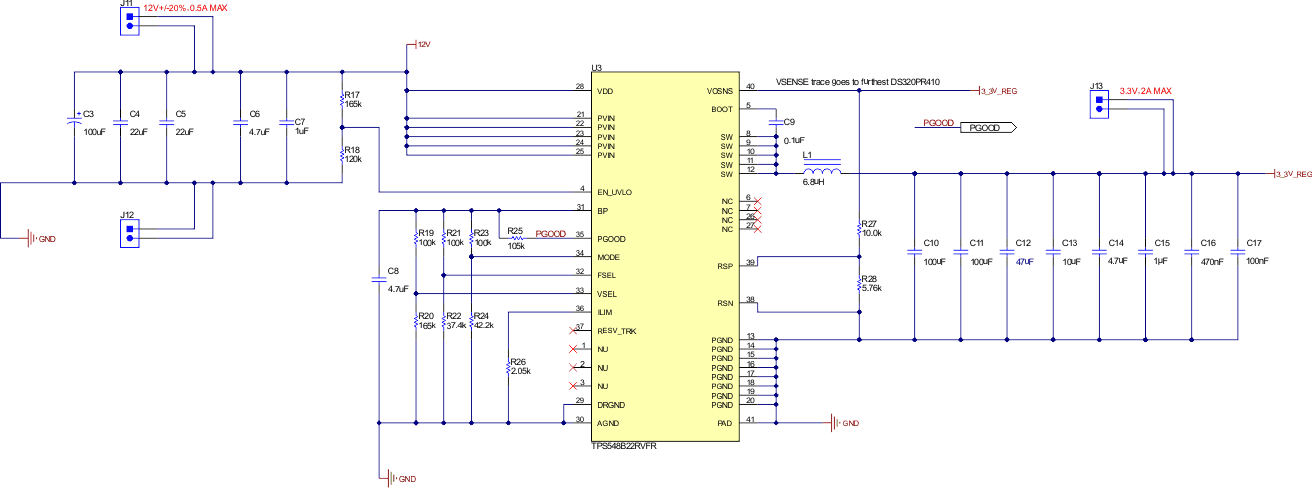
DS320PR410-RSC-EVM 稳压器原理图页

图 4-2 稳压器原理图页

DS320PR410-RSC-EVM 金手指连接器原理图页

图 4-3 金手指连接器原理图页

DS320PR410-RSC-EVM 下游器件原理图页

图 4-4 下游器件原理图页

DS320PR410-RSC-EVM 上游器件原理图页

图 4-5 上游器件原理图页

DS320PR410-RSC-EVM 跨接连接器原理图页

图 4-6 跨接连接器原理图页

DS320PR410-RSC-EVM 硬件页

图 4-7 硬件页