ZHCUAK2 April   2021 TPS92682-Q1

 

  1.   TPS92682EVM 恒流恒压 SEPIC 控制器
  2.   商标
  3.   德州仪器 (TI) 高压评估 (TI HV EMV) 用户安全通用指南
  4. 1说明
    1. 1.1 典型应用
    2. 1.2 警告
    3. 1.3 连接器说明
  5. 2REACH 合规性
  6. 3性能规格
    1. 3.1 SEPIC 稳压器
    2. 3.2 SEPIC 稳流器
  7. 4性能数据和典型特性曲线
    1. 4.1 启动波形
    2. 4.2 动态性能
    3. 4.3 故障
    4. 4.4 EMI 扫描
  8. 5原理图、PCB 布局和物料清单
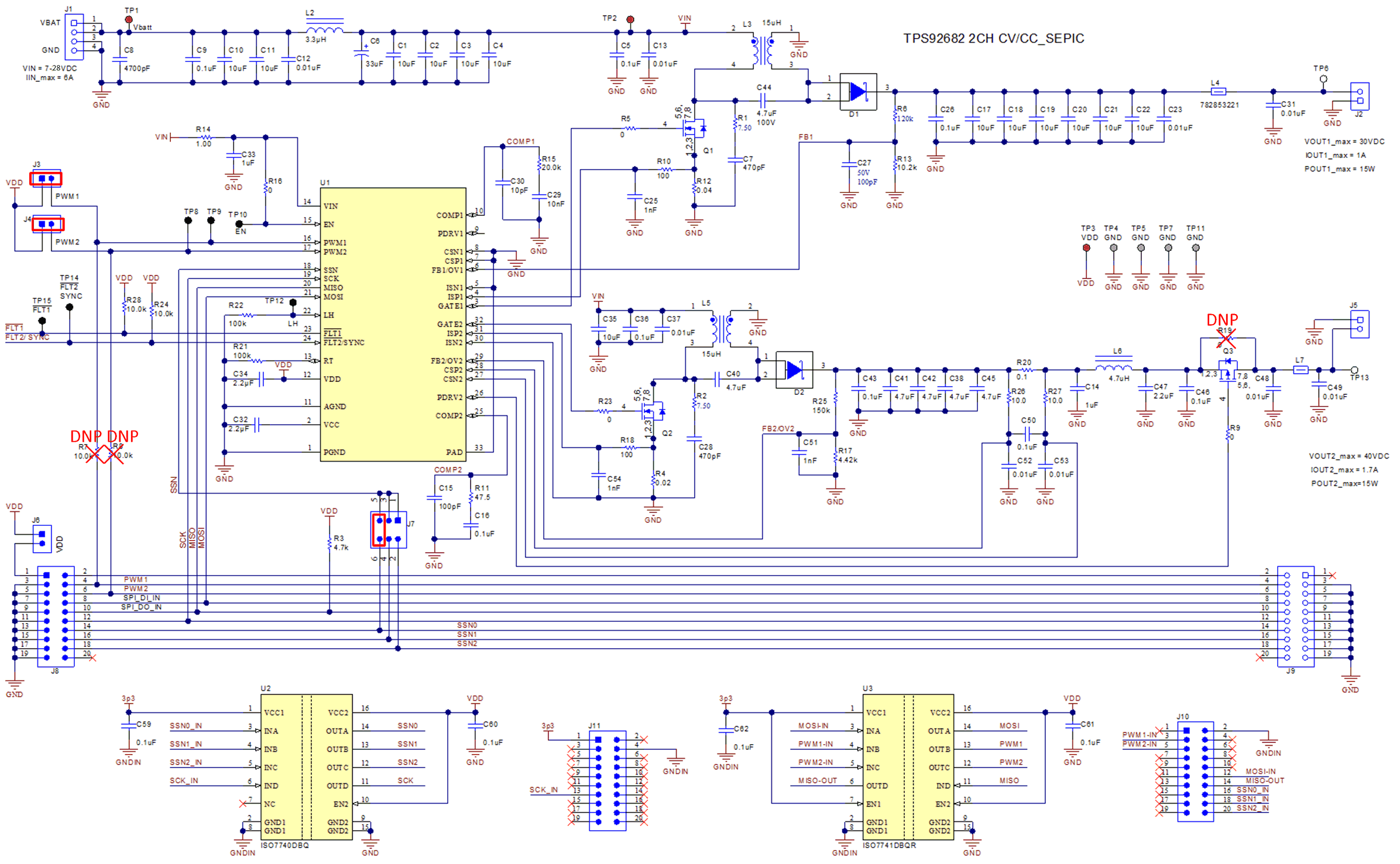
    1. 5.1 原理图
    2. 5.2 布局
    3. 5.3 物料清单
  9. 6软件
    1. 6.1 用于 MSP-EXP432E401Y LaunchPad 电路板的演示套件软件安装
    2. 6.2 安装错误恢复
    3. 6.3 对 MSP-EXP432E401Y LaunchPad 电路板进行编程
  10. 7TPS92682EVM-125 上电和运行
    1. 7.1 SPI 命令
    2. 7.2 GUI 器件窗口

原理图

图 5-1 所示为 TPS92682EVM-125 原理图。

GUID-20200917-CA0I-VK4H-SK7C-M7LXHKM2W6NK-low.gif图 5-1 TPS92682EVM-125 原理图