ZHCUAB4D May   2021  – February 2024 TMAG5173-Q1 , TMAG5273

 

  1.   1
  2.   摘要
  3.   商标
  4. 1概述
    1. 1.1 套件内容
    2. 1.2 德州仪器 (TI) 提供的相关文档
  5. 2硬件
    1. 2.1 特性
  6. 3运行
    1. 3.1 快速启动设置
  7. 4EVM 操作
    1. 4.1 设置
      1. 4.1.1 驱动程序安装
      2. 4.1.2 固件
        1. 4.1.2.1 更新 SCB 上的固件
      3. 4.1.3 GUI 设置和使用
        1. 4.1.3.1 初始设置
        2. 4.1.3.2 GUI 操作
    2. 4.2 旋推演示
    3. 4.3 控制手柄演示
    4. 4.4 直接 EVM 串行通信
  8. 5电路
    1. 5.1 TMAG5x73 EVM 元件
    2. 5.2 SCB LED
  9. 6原理图、PCB 布局和物料清单
    1. 6.1 原理图
    2. 6.2 PCB 布局
    3. 6.3 物料清单
  10. 7修订历史记录

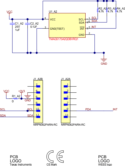
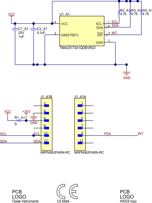
原理图

GUID-20210826-SS0I-SVBX-7CZL-HV90S0FBFGGD-low.svg图 6-1 EVM TMAG5273A1 部分的原理图
GUID-20210826-SS0I-K5WB-JZLZ-1BZLJ03M7FQ7-low.svg图 6-2 EVM TMAG5273A2 部分的原理图
GUID-20210826-SS0I-ZXHR-X87Q-JB2FTFXH7KLB-low.svg图 6-3 TMAG5273EVM 硬件原理图
GUID-20220801-SS0I-L9MJ-FDPJ-DXX4G23S44LX-low.gif图 6-4 EVM TMAG5173A1 部分的原理图
GUID-20220801-SS0I-1K5B-RLPV-CMSW4DJK4RHB-low.gif图 6-5 EVM TMAG5173A2 部分的原理图
GUID-20220801-SS0I-QQQZ-RQX9-KSGL0SXQ9BX4-low.gif图 6-6 TMAG5173EVM 硬件原理图