ZHCUA13 May   2022 TCAN1462-Q1

 

  1.   摘要
  2.   商标
  3. 1引言
    1. 1.1 概述
    2. 1.2 CAN EVM
      1.      6
      2.      7
      3. 1.2.1 物料清单
  4. 2EVM 设置和操作
    1. 2.1 概述和基本操作设置
      1. 2.1.1  VCC 电源(J2、J3、J9 和 TP10)
      2. 2.1.2  I/O 电源 VIO(J2、J10 和 TP8)
      3. 2.1.3  主电源和 I/O 接头 (J2)
      4. 2.1.4  TXD 输入(J2 或 TP6)
      5. 2.1.5  RXD 输出(J2 或 TP7)
      6. 2.1.6  STB 或引脚 8(J1、J2 或 TP1)
      7. 2.1.7  J1 配置
      8. 2.1.8  TP1 配置
      9. 2.1.9  VIO 或引脚 5(J2、J10 或 TP8)
      10. 2.1.10 J10 配置
      11. 2.1.11 J2 配置
      12. 2.1.12 SIC 网络配置(J7 和 J8)
    2. 2.2 使用 CAN 总线负载、终端和保护配置
    3. 2.3 使用客户可安装的 I/O 选项进行限流、上拉/下拉和噪声过滤
  5. 3适用于 TCAN1462-Q1 的 CAN EVM 配置(出厂时已安装)

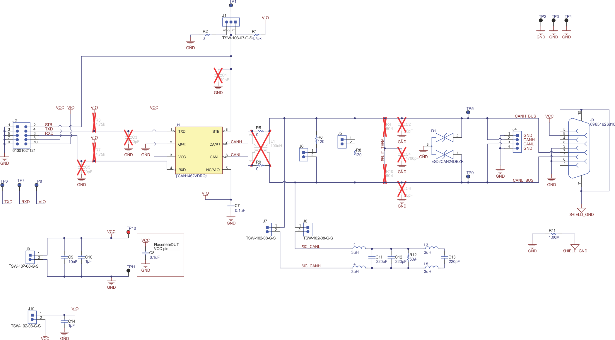
图 1-2 显示了 EVM 原理图。

GUID-C7D7D860-B50F-4D19-8CFB-27A5D9CC28A8-low.gif图 1-2 EVM 原理图