ZHCUA13 May   2022 TCAN1462-Q1

 

  1.   摘要
  2.   商标
  3. 1引言
    1. 1.1 概述
    2. 1.2 CAN EVM
      1.      6
      2.      7
      3. 1.2.1 物料清单
  4. 2EVM 设置和操作
    1. 2.1 概述和基本操作设置
      1. 2.1.1  VCC 电源(J2、J3、J9 和 TP10)
      2. 2.1.2  I/O 电源 VIO(J2、J10 和 TP8)
      3. 2.1.3  主电源和 I/O 接头 (J2)
      4. 2.1.4  TXD 输入(J2 或 TP6)
      5. 2.1.5  RXD 输出(J2 或 TP7)
      6. 2.1.6  STB 或引脚 8(J1、J2 或 TP1)
      7. 2.1.7  J1 配置
      8. 2.1.8  TP1 配置
      9. 2.1.9  VIO 或引脚 5(J2、J10 或 TP8)
      10. 2.1.10 J10 配置
      11. 2.1.11 J2 配置
      12. 2.1.12 SIC 网络配置(J7 和 J8)
    2. 2.2 使用 CAN 总线负载、终端和保护配置
    3. 2.3 使用客户可安装的 I/O 选项进行限流、上拉/下拉和噪声过滤
  5. 3适用于 TCAN1462-Q1 的 CAN EVM 配置(出厂时已安装)

适用于 TCAN1462-Q1 的 CAN EVM 配置(出厂时已安装)

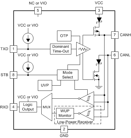
TCAN14xx 系列器件按照 ISO 11898 标准将 CAN 协议控制器与物理总线相连。这些器件与 ISO 11898 高速 CAN(控制器局域网)物理层标准兼容:11898-2。TCAN1462-Q1 可支持 5Mbps 的 CAN FD 数据速率。该器件包含许多保护特性,从而提供器件和 CAN 网络稳健性。

GUID-E5B0A5C9-ACC8-4B7E-B966-A47E32F37164-low.gif图 3-1 TCAN1462-Q1 基本方框图
表 3-1 适用于 TCAN1462 的 EVM 连接设置
连接 说明
J1 模式选择:上拉至 VCC 可选择待机模式,下拉至 GND 可选择正常模式
J2 如果由测试设备从外部驱动或连接到处理器 EVM,则连接以访问所有关键数字 I/O,电源和 GND。注意:如果使用了 J2,请确保 J1、J9、J10 和 T11 设置不与其相冲突。
J3/J4 如果将 EVM 连接至 CAN 网络,则根据需要连接 CAN 总线 (CANH,CANL) 和 GND
J5 如有必要,连接单个 CAN 网络终端
J6 如有必要,与 JMP5 并联以获得 60Ω 负载来测量 CAN 参数

J7/J8

如果要使用板载 SIC 网络进行操作,请进行连接。

J10 TCAN1462 VIO - 为需要 3.3V 操作的应用提供电平转换。针对 5V 应用连接 5V 电源,针对 3.3V 应用连接 3.3V 电源。