ZHCU889 April   2022 TPSI3050 , TPSI3050-Q1 , TPSI3052 , TPSI3052-Q1

 

  1.   说明
  2.   资源
  3.   特性
  4.   应用
  5.   5
  6. 1系统说明
  7. 2系统概述
    1. 2.1 方框图
    2. 2.2 主要产品
    3. 2.3 设计注意事项
      1. 2.3.1 过流保护 (OCP)
        1. 2.3.1.1 即时过流保护
        2. 2.3.1.2 可调延迟过流保护
      2. 2.3.2 过热保护 (OTP)
        1. 2.3.2.1 TMP392
        2. 2.3.2.2 ISO7310
  8. 3硬件、软件、测试要求和测试结果
    1. 3.1 硬件要求
    2. 3.2 测试设置
    3. 3.3 测试结果
  9. 4设计和文档支持
    1. 4.1 设计文件
      1. 4.1.1 原理图
      2. 4.1.2 BOM
      3. 4.1.3 Altium 工程
      4. 4.1.4 装配图
      5. 4.1.5 Gerber 文件
    2. 4.2 文档支持
    3. 4.3 支持资源
    4. 4.4 商标
  10. 5作者简介

设计注意事项

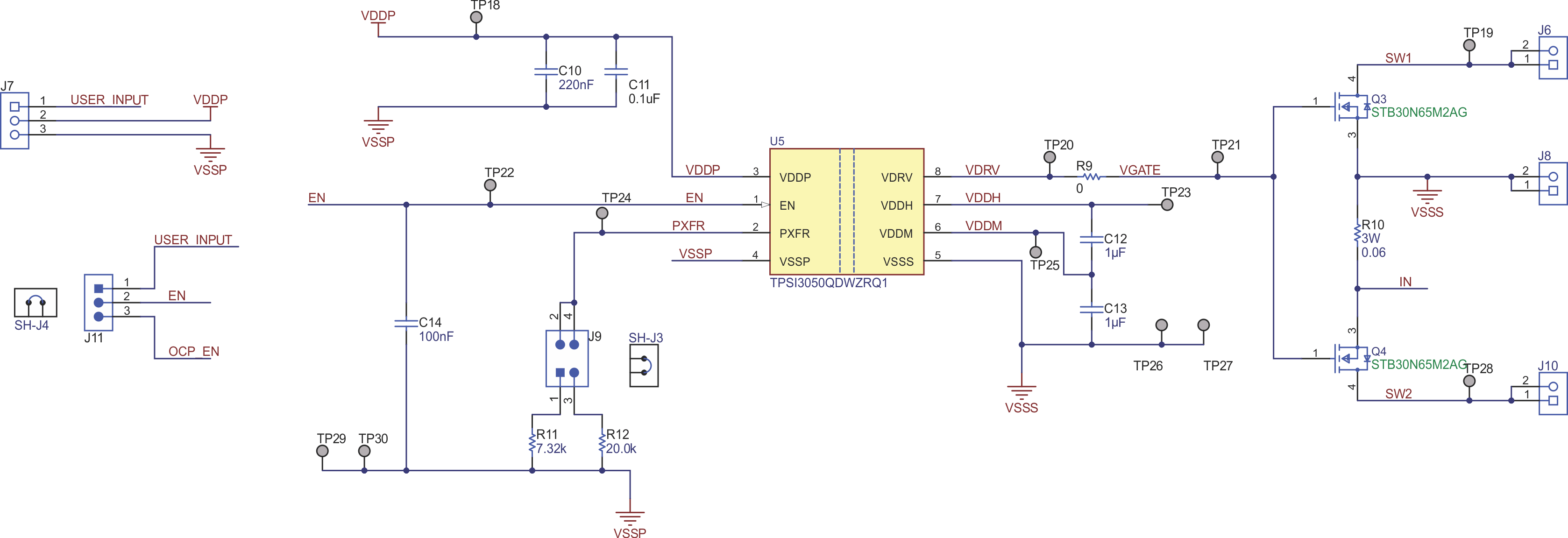
TPSI3050-Q1 是一款完全集成的隔离式开关驱动器,与外部电源开关结合使用时,可构成完整的隔离式固态继电器 (SSR) 解决方案。当标称栅极驱动电压为 10V、峰值拉电流和灌电流为 1.5/3.0A 时,可以选择多种外部电源开关来满足各种应用。TPSI3050-Q1 可通过初级侧电源自行产生次级偏置电源,因此无需隔离式次级偏置电源。而且,TPSI3050-Q1 可以有选择性地向外部配套电路供电,以满足不同的应用需求。在三线模式下,3V 至 5.5V 的主电源由外部提供,开关通过单独的使能控制。

TPSI3050-Q1 特性:

  • 可调节功率传输
  • 集成式 10V 栅极电源
  • 为辅助电源电路 (IAUX) 提供高达 50W 的电源
GUID-20220406-SS0I-GGDM-8H4Z-PKH5XHD2SB7B-low.gif图 2-2 固态继电器电路

对于初级侧,TPSI3050-Q1 设置为三线模式配置,以实现最高的可用功率传输。在 PXFR 引脚中使用具有 1% 容差的 20 kΩ 电阻器可提供最高的可用功率传输,并支持高达 50 mW 的 IAUX 。建议将一个 1 uF 与一个 0.1 uF 的低 ESR 陶瓷电容并联到 VDDP。

对于次级侧,需要正确选择 CDIV1 (C12) 和 CDIV2 (C13) 电容来驱动背对背 MOSFET。如果 CDIV1 和 CDIV2 太小,则 VDDH 中的压降将触发欠压锁定 (UVLO) 并禁用驱动器。以下两个公式可用于计算适当的电容值。

Equation1. CDIV1 = (n+1n ×QLOADV, n1.0
Equation2. CDIV2 = n × CDIV1, n1.0
  • n 是大于或等于 1.0 的实数。
  • CDIV1 是 VDDH 和 VDDM 之间的外部电容。
  • CDIV2 是 VDDM 和 VSSS 之间的外部电容。
  • QLOAD 是 VDRV 和 VSSS 之间的总负载电荷。
  • ΔV 是切换负载时 VDDH 上的压降。

为本设计选择的每个 MOSFET 的栅极电荷 (QG) 均为 31 nC。该设计使用背对背 MOSFET,因此总 QG 为 62 nC。如果 CDIV1 = CDIV2= CDIV,则必须选择电容高于 124 nF 的 CDIV,以确保 VDDH 压降小于 1V。使用此 Excel 计算器计算电容和功率传输选项。本设计选择了一个 1 uF 电容器,从而使 VDDH 压降为 0.124V。