ZHCU889 April   2022 TPSI3050 , TPSI3050-Q1 , TPSI3052 , TPSI3052-Q1

 

  1.   说明
  2.   资源
  3.   特性
  4.   应用
  5.   5
  6. 1系统说明
  7. 2系统概述
    1. 2.1 方框图
    2. 2.2 主要产品
    3. 2.3 设计注意事项
      1. 2.3.1 过流保护 (OCP)
        1. 2.3.1.1 即时过流保护
        2. 2.3.1.2 可调延迟过流保护
      2. 2.3.2 过热保护 (OTP)
        1. 2.3.2.1 TMP392
        2. 2.3.2.2 ISO7310
  8. 3硬件、软件、测试要求和测试结果
    1. 3.1 硬件要求
    2. 3.2 测试设置
    3. 3.3 测试结果
  9. 4设计和文档支持
    1. 4.1 设计文件
      1. 4.1.1 原理图
      2. 4.1.2 BOM
      3. 4.1.3 Altium 工程
      4. 4.1.4 装配图
      5. 4.1.5 Gerber 文件
    2. 4.2 文档支持
    3. 4.3 支持资源
    4. 4.4 商标
  10. 5作者简介

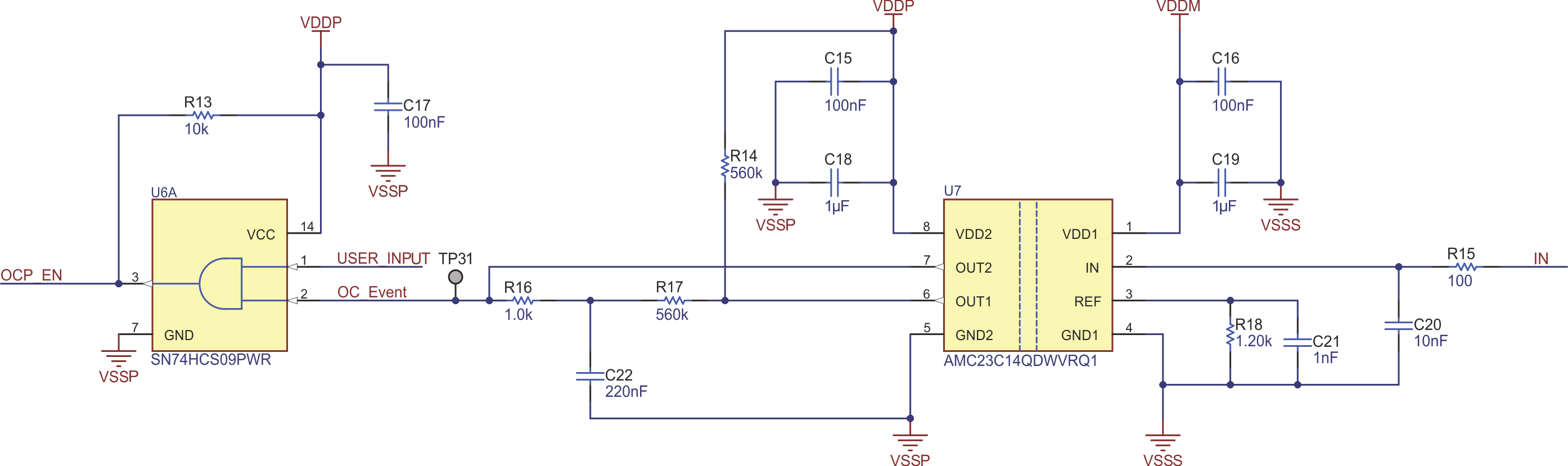
过流保护 (OCP)

AMC23C14 是一款响应时间短的双路隔离式窗口比较器。开漏输出与输入电路由抗电磁干扰性能极强的隔离栅隔开。该隔离栅经认证可提供高达 5 kVRMS 的增强型电隔离,符合 UL1577 标准,并且可支持最高 1 kVPK 的工作电压。

两个比较器的窗口电压都以 0V 为中心,这表示如果正向或负向输入超出阈值,则比较器发现发生跳变。一个比较器具有 ±300 mV 的固定阈值,第二个比较器通过单个外部电阻器具有 ±20 mV 至 ±300 mV 的可调阈值。

AMC23C14 的特性:

  • 高侧电源具有宽电压范围:3V 至 27V
  • 低侧电源电压范围:2.7V 至 5.5V
  • 双路窗口比较器:
    • 窗口比较器 1:±20 mV 至 ±300 mV 可调阈值
    • 窗口比较器 2:±300 mV 固定阈值
  • 传播延迟:290 ns(典型值)
  • 高 CMTI:15 kV/µs(最小值)
  • 开漏输出

对于 VDD1 和 VDD2,建议添加一个与低 ESR、1 µF 电容器并联的低 ESR、100 nF 电容器。TPSI3050-Q1 通过具有 5V 电压轨的 VDDM 引脚在 HV 侧为 AMC23C14 供电。TPSI3050-Q1 的这一特性降低了系统复杂性和成本,并减少了布板空间。

AMC23C14 是一款双窗口比较器,可用于提供两级过流保护。在许多应用中,系统在最初连接到负载时需要维持浪涌电流。使用两级过流保护可以在很短的时间内允许较大的浪涌电流,并在发生短路事件时保护系统。此参考设计使用第二个比较器的可调节阈值,支持 2A 至 5A 之间的电流至少持续 100 ms。如果浪涌电流持续超过 100 ms,负载会断开连接。100 ms 的延迟是通过一个简单的 RC 时间常数来实现的。但是,如果过电流超过 5A,负载会立即断开连接。即时负载断开是使用第一个比较器的固定阈值来实现的。以下各节详细介绍了两级保护的设计。

GUID-20220406-SS0I-H9ZK-CMMW-G2HKXS6R0SZ1-low.gif图 2-3 过流检测电路