ZHCU784D July   2019  – June 2025 BQ75614-Q1 , BQ79616 , BQ79616-Q1 , BQ79656-Q1

 

  1.   1
  2.   BQ79616-Q1 和 BQ75614-Q1 评估模块
  3.   商标
  4.   通用德州仪器 (TI) 高压评估 (TI HV EVM) 用户安全指南
  5. 一般说明
    1. 1.1 主要特性
    2. 1.2 主要电气参数
  6. 工作原理 - 可堆叠式 BQ79616EVM
    1. 2.1 单板
    2. 2.2 堆叠式系统
    3. 2.3 配置 BQ79616-Q1 EVM 以用于电池数较少的应用
  7. 工作原理 - 独立式 BQ75614EVM
  8. 连接器
    1. 4.1 主要输入和输出连接器
      1. 4.1.1 跳线放置
      2. 4.1.2 电池连接器
      3. 4.1.3 主机接口
      4. 4.1.4 GPIO 或热敏电阻输入
      5. 4.1.5 高侧与低侧通信
  9. 快速入门指南
    1. 5.1 使用示例代码时所需的器件
    2. 5.2 电源连接
      1. 5.2.1 板载电阻梯 - 电源
      2. 5.2.2 使用实际电池
    3. 5.3 将 EVM 连接到 TMS570 LaunchPad
    4. 5.4 堆叠 BQ79616EVM
    5. 5.5 软件
    6. 5.6 GUI
      1. 5.6.1 GUI UART 连接
  10. 物理尺寸
    1. 6.1 电路板尺寸
    2. 6.2 电路板安装
  11. BQ79616EVM 原理图、总成、布局和 BOM
    1. 7.1 原理图
    2. 7.2 总成
    3. 7.3 布局
    4. 7.4 BQ79616EVM-021 物料清单 (BOM)
  12. BQ75614EVM 原理图、总成、布局和 BOM
    1. 8.1 原理图
    2. 8.2 总成
    3. 8.3 布局
    4. 8.4 BQ75614EVM 物料清单 (BOM)
  13. BQ79656EVM 原理图、总成、布局和 BOM
    1. 9.1 原理图
    2. 9.2 总成
    3. 9.3 布局
    4. 9.4 BQ79656EVM 物料清单 (BOM)
  14. 10修订历史记录

原理图

BQ79616-Q1 BQ75614-Q1 BQ79656-Q1 BQ79616EVM 原理方框图图 7-1 BQ79616EVM 原理方框图
BQ79616-Q1 BQ75614-Q1 BQ79656-Q1 BQ79616EVM 原理图第 1 部分图 7-2 BQ79616EVM 原理图第 1 部分
BQ79616-Q1 BQ75614-Q1 BQ79656-Q1 BQ79616EVM 原理图第 2 部分图 7-3 BQ79616EVM 原理图第 2 部分
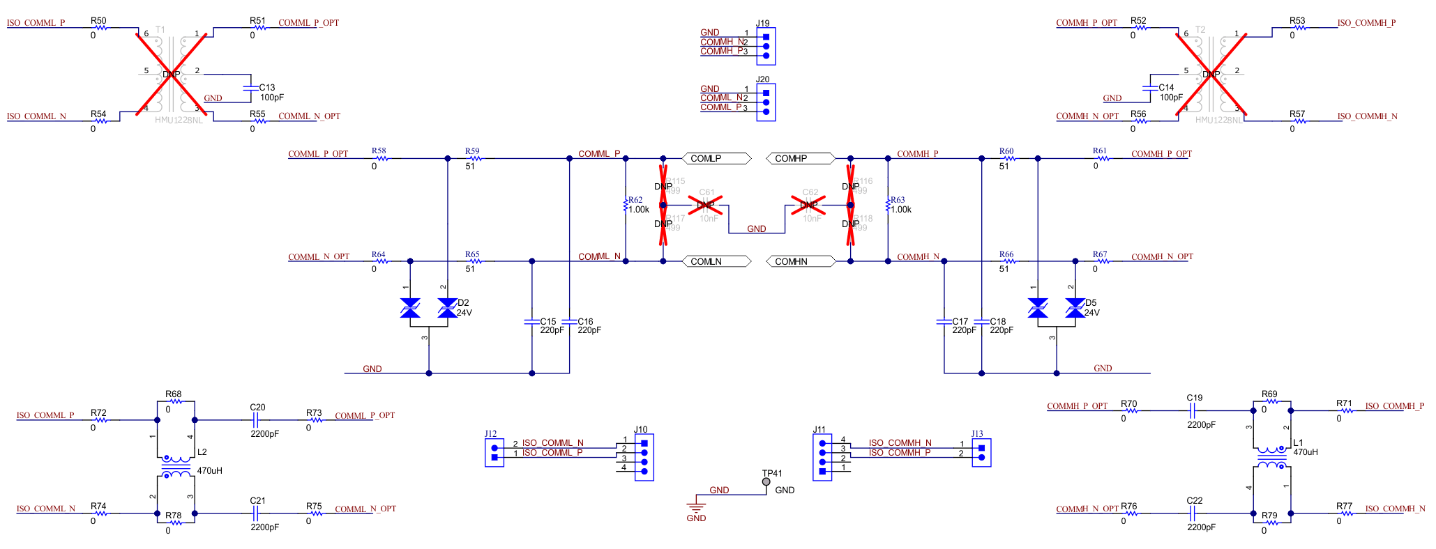
BQ79616-Q1 BQ75614-Q1 BQ79656-Q1 BQ79616EVM 原理图第 3 部分图 7-4 BQ79616EVM 原理图第 3 部分
BQ79616-Q1 BQ75614-Q1 BQ79656-Q1 BQ79616EVM 原理图第 4 部分图 7-5 BQ79616EVM 原理图第 4 部分