ZHCU410B December   2017  – November 2022

 

  1.   说明
  2.   资源
  3.   特性
  4.   应用
  5.   5
  6. 1系统说明
    1. 1.1 关键系统规格
  7. 2系统概述
    1. 2.1 方框图
    2. 2.2 设计注意事项
      1. 2.2.1 使用条件:假设
        1. 2.2.1.1 一般假设
        2. 2.2.1.2 特定假设
      2. 2.2.2 诊断覆盖范围
        1. 2.2.2.1 双通道监控
        2. 2.2.2.2 通过 MCU (SIL1) 检查 ISO1211 功能
        3. 2.2.2.3 通过 MCU (SIL1) 检查 TPS22919 功能
        4. 2.2.2.4 通过 MCU (SIL1) 检查 TPS27S100 功能
        5. 2.2.2.5 利用 ISO5452、ISO5852S 或 UCC21750 集成式模拟至 PWM 隔离式传感器的 RDY 引脚实现可选的监控功能
      3. 2.2.3 驱动状态
    3. 2.3 重点产品
      1. 2.3.1 ISO1211
      2. 2.3.2 TPS27S100
      3. 2.3.3 TPS22919
      4. 2.3.4 ISO5852S、ISO5452
    4. 2.4 系统设计原理
      1. 2.4.1 用于 STO 的数字输入接收器
      2. 2.4.2 用于控制 VCC1 的 STO_1 信号流路径
      3. 2.4.3 STO_2 信号流路径
        1. 2.4.3.1 用于控制栅极驱动器的次级侧电源电压的高侧开关
        2. 2.4.3.2 为次级侧供电:栅极驱动器的 VCC2
      4. 2.4.4 栅极驱动器设计
      5. 2.4.5 STO_FB 信号流路径
  8. 3硬件、软件、测试要求和测试结果
    1. 3.1 入门硬件
      1. 3.1.1 PCB 概述
    2. 3.2 测试和结果
      1. 3.2.1 逻辑高电平和逻辑低电平 STO 阈值
      2. 3.2.2 STO1 信号验证
        1. 3.2.2.1 STO1 传播到栅极驱动器的 VCC1
        2. 3.2.2.2 1ms STO 脉冲抑制
        3. 3.2.2.3 MCU 接口的诊断脉冲
      3. 3.2.3 STO2 信号验证
        1. 3.2.3.1 STO2 传播到栅极驱动器的 VCC2
        2. 3.2.3.2 1 ms 脉冲抑制
        3. 3.2.3.3 MCU 的诊断脉冲
        4. 3.2.3.4 浪涌电流测量
      4. 3.2.4 基于开关的 3.3V 电压轨
      5. 3.2.5 60V 输入电压和反极性保护
      6. 3.2.6 跳闸区域功能验证
  9. 4设计文件
    1. 4.1 原理图
    2. 4.2 物料清单
    3. 4.3 板层图
    4. 4.4 Altium 项目
    5. 4.5 Gerber 文件
    6. 4.6 装配图
  10. 5相关文档
    1. 5.1 商标
  11. 6关于作者
  12. 7鸣谢
  13. 8修订历史记录

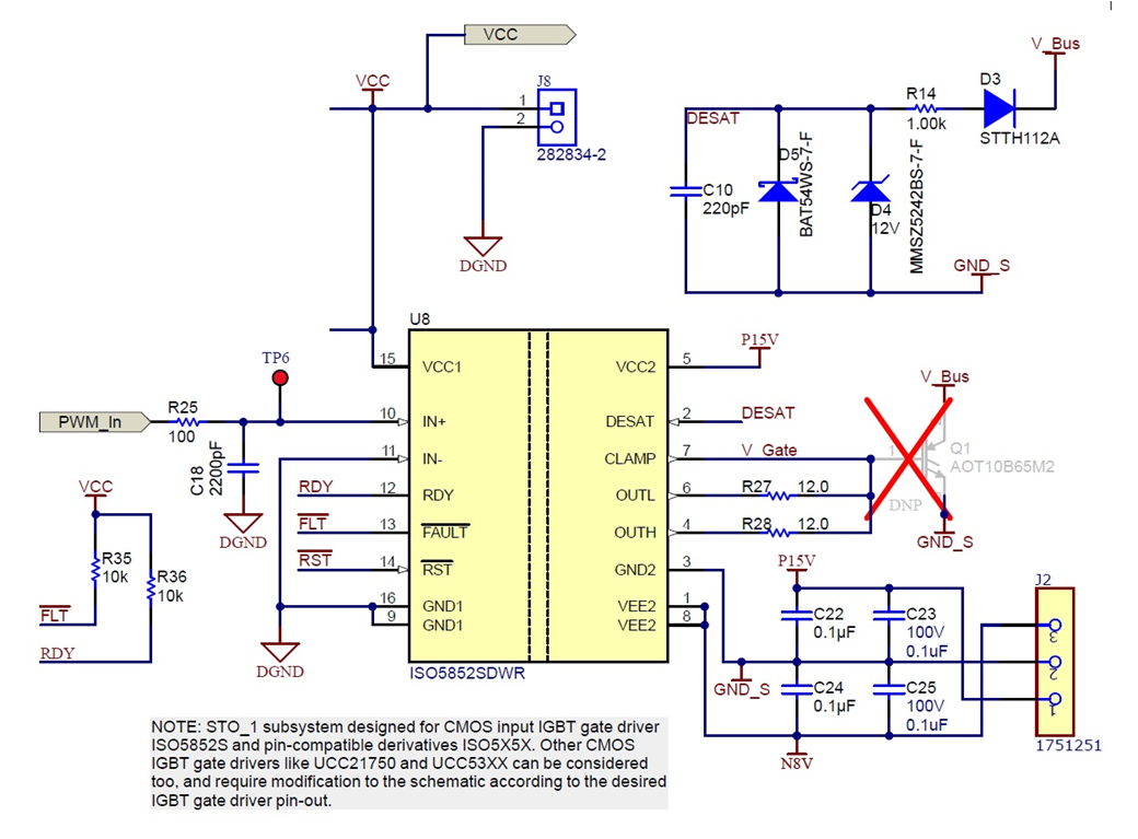
栅极驱动器设计

图 2-13 显示了隔离式栅极驱动器的原理图设计。VCC1 和 GND1 为 ISO5452 或 ISO5852S 器件输入侧的电源引脚。VCC1 的电源电压范围为 3.0V 到 5.5V(相对 GND1)。VCC2 和 GND2 为 ISO5452 或 ISO5852S 器件输出侧的电源引脚。VEE2 为输出驱动器的电源返回点,GND2 为逻辑电路的参考地。VCC2 的电源电压范围为 15V 到 30V(相对 VEE2)。PWM 应用于栅极驱动器的 IN+ 和 IN– 引脚中。

GUID-20220307-SS0I-RLTT-NKRH-T5Z76T3BBQVP-low.png图 2-13 ISO5852S 原理图

在栅极驱动器次级侧,栅极电阻器 R27 和 R28 控制开关器件的栅极电流。DESAT 故障检测有助于防止短路故障期间集电极电流过多而造成任何损害。为防止开关器件受损,ISO5452、ISO5852S 会在检测到故障时缓慢关闭 IGBT。缓慢关闭可确保出现故障时以可控方式降低过流。DESAT 二极管 D3 传导源自栅极驱动器的偏置电流,这便于在 IGBT 处于开启状态时感测 IGBT 饱和集电极到发射极电压。当 IGBT 处于关闭状态时,D1 会屏蔽高电压。在此参考设计中,D1 在 IGBT 处于关闭状态时屏蔽最高 1200V 的电压。开关感性负载会导致 IGBT 续流二极管上出现较大的瞬时的正向电压瞬变。这些瞬变将导致 DESAT 引脚出现较大负尖峰,这将从器件中消耗大量电流。为了将此电流限制在破坏级别以下,可将一个 1 kΩ 电阻器与 DESAT 二极管串联。需要 220 pF 消隐电容器 C10,这会在电源器件由关闭改为开启时禁用 DESAT 检测。有关详细设计流程,请参阅适用于三相逆变器的宽输入隔离式 IGBT 栅极驱动 Fly-Buck™ 电源设计指南。