ZHCU410B December 2017 – November 2022
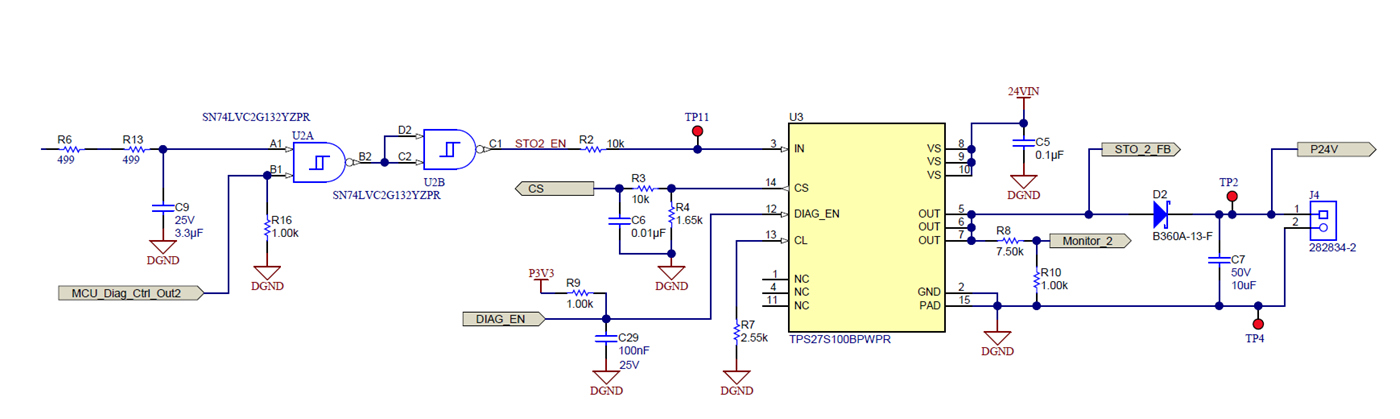
TPS27S100x 是一款受到全面保护的单通道高侧开关,具有集成式 NMOS 和电荷泵。该器件可从外部调节电流限值以钳制浪涌或过载电流,从而提升整个系统的可靠性。图 2-12 显示了 TPS27S100 的原理图设计。
图 2-12 TPS27S100 原理图器件电源为 24V 并假定电源具备故障保护功能且能够保持在 ±20% 容差范围内。引脚 3 支持通过 STO2_EN 信号控制通道激活。
Equation6 计算电阻器 R4 的值,以使 1A 标称电流保持在 0 至 3.3V 电流感测范围内。若要实现更高的电流感测精度,建议首选具有 1% 或更佳容差的电阻器。

电阻器 R4 的值选择为 1.65 kΩ。电流感测 (CS) 引脚通过低通滤波器(R3 和 C6)连接到诊断 MCU (SIL 1) 的 ADC 输入端。
若要将可调电流限值设置为 1A,可使用Equation7 计算 R7。

电阻器 R7 的值选择为 2.55 kΩ。
使能引脚永久连接到 3.3V,以实现持续诊断监控,同时还将信号发送回诊断 MCU (SIL 1)。