ZHCSD54C October   2014  – February 2023 TDC1000

PRODUCTION DATA  

  1. 特性
  2. 应用
  3. 说明
  4. 修订历史记录
  5. 引脚配置和功能
  6. 规格
    1. 6.1 绝对最大额定值
    2. 6.2 ESD 等级
    3. 6.3 建议工作条件
    4. 6.4 热性能信息 (1)
    5. 6.5 电气特性
    6. 6.6 时序要求
    7. 6.7 开关特性
    8. 6.8 典型特性
  7. 参数测量信息
  8. 详细说明
    1. 8.1 概述
    2. 8.2 功能方框图
    3. 8.3 特性说明
      1. 8.3.1 发送器信号路径
      2. 8.3.2 接收器信号路径
      3. 8.3.3 低噪声放大器 (LNA)
      4. 8.3.4 可编程增益放大器 (PGA)
      5. 8.3.5 接收器滤波器
      6. 8.3.6 用于生成 STOP 脉冲的比较器
        1. 8.3.6.1 阈值检测器和 DAC
        2. 8.3.6.2 过零检测比较器
        3. 8.3.6.3 事件管理器
      7. 8.3.7 共模缓冲器 (VCOM)
      8. 8.3.8 温度传感器
        1. 8.3.8.1 使用多个 RTD 进行温度测量
        2. 8.3.8.2 使用单个 RTD 进行温度测量
    4. 8.4 器件功能模式
      1. 8.4.1 飞行时间测量模式
        1. 8.4.1.1 模式 0
        2. 8.4.1.2 模式 1
        3. 8.4.1.3 模式 2
      2. 8.4.2 状态机
      3. 8.4.3 发送操作
        1. 8.4.3.1 发送脉冲数
        2. 8.4.3.2 TX 180° 脉冲移位
        3. 8.4.3.3 发送器阻尼
      4. 8.4.4 接收操作
        1. 8.4.4.1 单回波接收模式
        2. 8.4.4.2 多回波接收模式
      5. 8.4.5 时序
        1. 8.4.5.1 时序控制和频率调节 (CLKIN)
        2. 8.4.5.2 TX/RX 测量时序
      6. 8.4.6 飞行时间 (TOF) 控制
        1. 8.4.6.1 短 TOF 测量
        2. 8.4.6.2 标准 TOF 测量
        3. 8.4.6.3 具有电源消隐功能的标准 TOF 测量
        4. 8.4.6.4 共模基准稳定时间
        5. 8.4.6.5 TOF 测量间隔
      7. 8.4.7 均值计算和通道选择
      8. 8.4.8 错误报告
    5. 8.5 编程
      1. 8.5.1 串行外设接口 (SPI)
        1. 8.5.1.1 负片选 (CSB)
        2. 8.5.1.2 串行时钟 (SCLK)
        3. 8.5.1.3 串行数据输入 (SDI)
        4. 8.5.1.4 串行数据输出 (SDO)
    6. 8.6 寄存器映射
  9. 应用和实施
    1. 9.1 应用信息
    2. 9.2 典型应用
      1. 9.2.1 液位和流体识别测量
        1. 9.2.1.1 设计要求
        2. 9.2.1.2 详细设计过程
          1. 9.2.1.2.1 液位测量
          2. 9.2.1.2.2 流体识别
        3. 9.2.1.3 应用曲线
      2. 9.2.2 水流量计量
        1. 9.2.2.1 设计要求
        2. 9.2.2.2 详细设计过程
          1. 9.2.2.2.1 法规和精度
          2. 9.2.2.2.2 超声波流量计中的渡越时间
          3. 9.2.2.2.3 ΔTOF 精度要求计算
          4. 9.2.2.2.4 操作
        3. 9.2.2.3 应用曲线
    3. 9.3 电源相关建议
    4. 9.4 布局
      1. 9.4.1 布局指南
      2. 9.4.2 布局布线示例
  10. 10器件和文档支持
    1. 10.1 器件支持
      1. 10.1.1 开发支持
    2. 10.2 接收文档更新通知
    3. 10.3 支持资源
    4. 10.4 商标
    5. 10.5 静电放电警告
    6. 10.6 术语表
  11. 11机械、封装和可订购信息

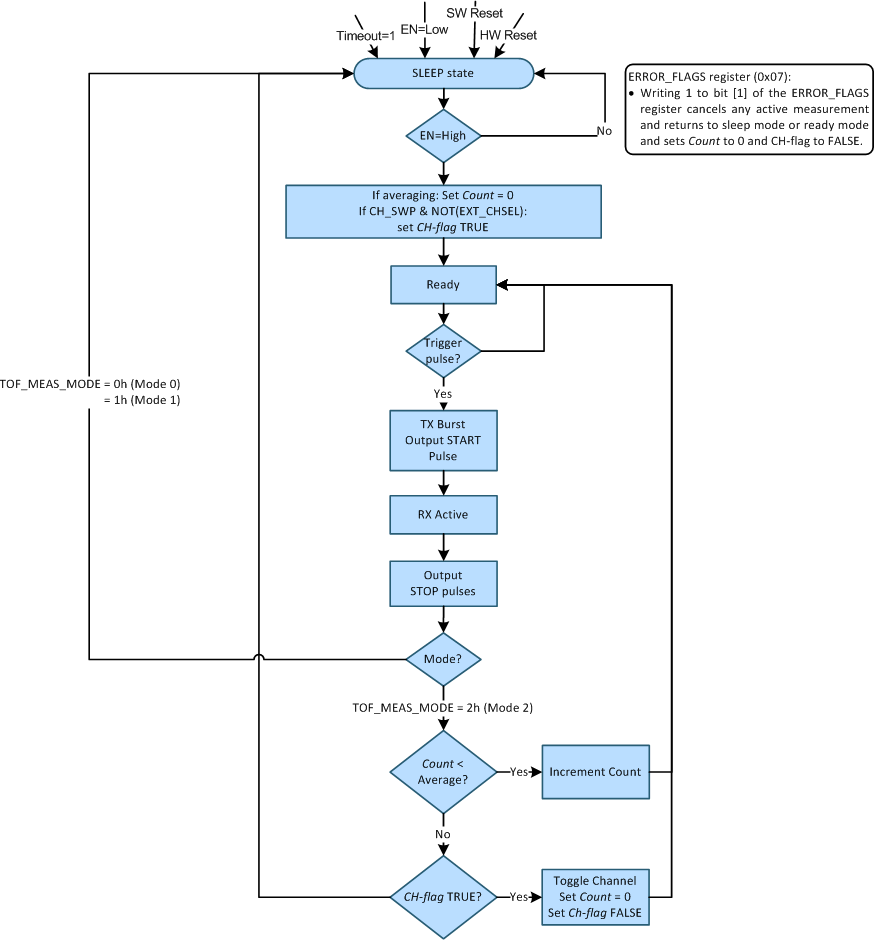
状态机

TDC1000 中的状态机管理各种测量模式的运行(请参阅图 8-14)。上电时,状态机复位,大多数块被禁用。上电序列完成后,如果 EN 引脚为低电平,则器件进入睡眠模式;如果 EN 引脚为高电平,则器件进入就绪模式。在睡眠或就绪状态下,TDC1000 能够接收 SPI 命令以设置寄存器并将器件配置为某种测量模式。

注:

尽管 SPI 块始终处于工作状态,但 TI 不建议在器件处于工作状态时执行配置更改。应在器件处于睡眠状态或就绪状态时执行配置更改。

如果 EN 引脚为高电平且接收到触发信号,则状态机将开始执行配置的测量。如果器件配置为模式 0 或模式 1,则状态机将在测量完成后返回到睡眠状态。如果器件配置为模式 2,则状态机返回到就绪状态并等待下一个触发以继续执行下一次测量。

通过在 RESET 引脚上施加逻辑高电平或在 EN 引脚上施加逻辑低电平,可以强制器件退出测量。

GUID-07CFF170-C418-4EC4-86F2-EB76C7B0A883-low.gif图 8-14 简化的 TDC1000 状态机图