ZHCAEZ0 January   2025 INA228 , INA232 , INA234 , INA236 , INA237 , INA238 , MSPM0C1103 , MSPM0C1103-Q1 , MSPM0C1104 , MSPM0C1104-Q1 , MSPM0G1105 , MSPM0G1106 , MSPM0G1107 , MSPM0G1505 , MSPM0G1506 , MSPM0G1507 , MSPM0G1519 , MSPM0G3105 , MSPM0G3105-Q1 , MSPM0G3106 , MSPM0G3106-Q1 , MSPM0G3107 , MSPM0G3107-Q1 , MSPM0G3505 , MSPM0G3505-Q1 , MSPM0G3506 , MSPM0G3506-Q1 , MSPM0G3507 , MSPM0G3507-Q1 , MSPM0G3519 , MSPM0L1105 , MSPM0L1106 , MSPM0L1117 , MSPM0L1227 , MSPM0L1228 , MSPM0L1228-Q1 , MSPM0L1303 , MSPM0L1304 , MSPM0L1304-Q1 , MSPM0L1305 , MSPM0L1305-Q1 , MSPM0L1306 , MSPM0L1306-Q1 , MSPM0L1343 , MSPM0L1344 , MSPM0L1345 , MSPM0L1346 , MSPM0L2227 , MSPM0L2228 , MSPM0L2228-Q1 , TPS62866 , TPS62868 , TPS62869 , TPS6286A06 , TPS6286A08 , TPS6286A10 , TPS6286B08 , TPS6286B10

 

  1.   1
  2.   摘要
  3.   商标
  4. 1传统加热器控制模块
  5. 2恒定功率加热器控制
  6. 3硬件实现
  7. 4软件实现
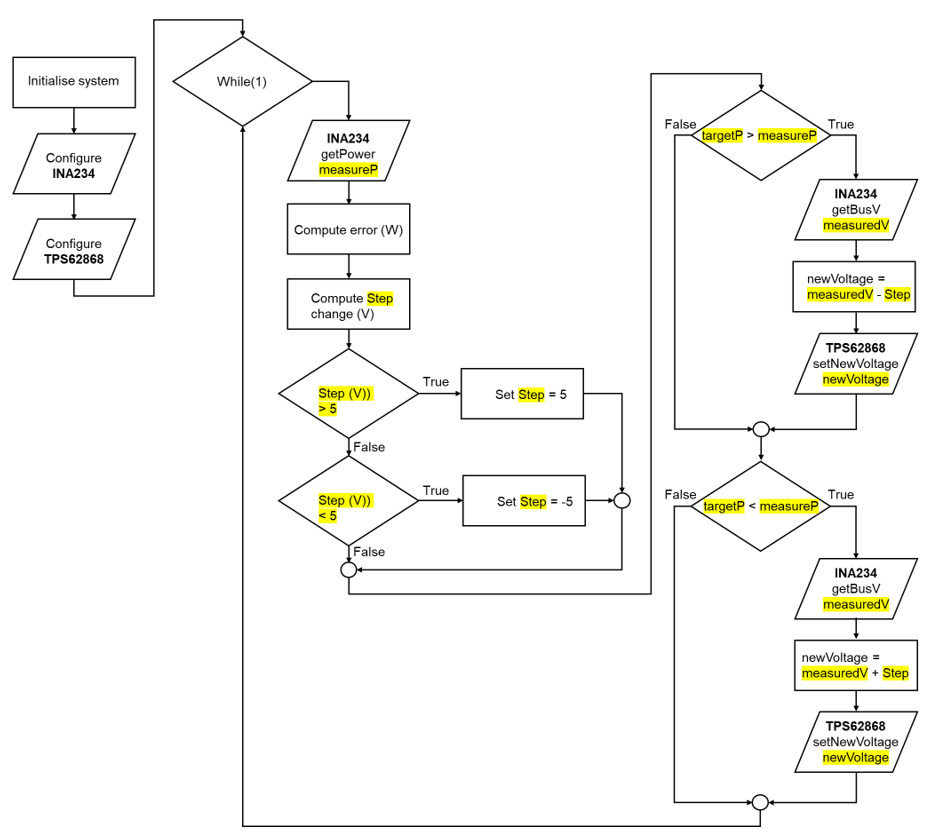
  8. 5软件算法流程图
  9. 6结果
  10. 7总结和调整
  11. 8参考资料

软件算法流程图

 软件算法流程图图 5-1 软件算法流程图