ZHCAEG5 September   2024 MSPM0G1506 , MSPM0G3507

 

  1.   1
  2.   摘要
  3.   商标
  4. 1引言
  5. 2缓解控制板设计示例
    1. 2.1 缓解控制板功能概述
    2. 2.2 声音和视觉检测警报
    3. 2.3 冰冻检测(水基系统)
    4. 2.4 制冷系统中的隔离和/或安全切断阀 (SSOV) 以限制可释放的制冷剂量
    5. 2.5 配备 A2L 逻辑的电子控制系统,用于在发生泄漏时执行所需的操作,例如关闭压缩机和/或其他组件
    6. 2.6 箱体或步入式装置内的通风和/或循环风扇
  6. 3总结
  7. 4参考资料

缓解控制板设计示例

图 2-1 展示了 HVAC 系统的缓解控制板实现示例。该板连接到传感器模块,并根据对制冷剂的检测结果(或缺乏检测),可以执行必要的缓解措施。有关传感器模块设计注意事项的更多信息,请参阅采用 A2L 制冷剂:注意事项和要求。

在某些情况下,来自缓解 控制板的控制信号会发送到现有的加热炉 控制板,以便打开或关闭压缩机和室内风机风扇的继电器。这可以极大地简化缓解控制板的设计,允许使用现有的加热炉控制板执行缓解任务。

此示例设计包含本文后续部分中概述的所有缓解任务,以展示可供设计人员参考的完整设计。器件选择主要取决于可用的最低成本选项,从而在不影响缓解任务执行性能的情况下实现成本敏感型设计。

 A2L 缓解控制板方框图图 2-1 A2L 缓解控制板方框图

器件选择

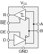
MCU:由于对 MCU 的性能要求不高,因此选择了成本最低的 MSPM0(图 2-2)。此选项提供了与传感器模块和其他现场总线器件通信所需的外设,同时还为继电器、压电驱动器和指示 LED 提供了 PWM 和 GPIO 功能。

 MSPM0C110 功能方框图图 2-2 MSPM0C110 功能方框图

继电器控制:室内风机风扇和压缩机切断装置的继电器控制也由多个器件以及一些分立式元件组成。

  • 图 2-3 用作 MCU 和场侧继电器控制信号之间的隔离栅。该器件是一款 4 通道数字隔离器,具有低成本设计和强大的保护功能。
     ISO7740 功能方框图图 2-3 ISO7740 功能方框图
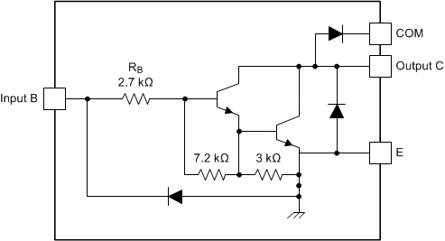
  • 图 2-4 由 7 个 NPN 达林顿对组成,这些达林顿对具有高压输出,带有用于开关感性负载的共阴极钳位二极管。单个达林顿对的集电极电流额定值为 500mA。将达林顿对并联可以实现更大的电流。
     ULN2003A 达林顿阵列电路图 2-4 ULN2003A 达林顿阵列电路
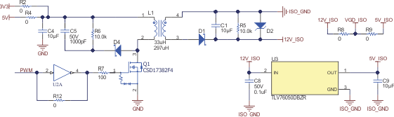
  • TLV76050 用作隔离式电源轨的 LDO,为场侧提供 5V 输出。该器件成本非常低,能够提供足够的电流来驱动来自 ISO7740 场侧的多个继电器通道。来自 MCU 的 PWM 用于生成隔离式电源轨,如图 2-5 所示。次级侧的输出由达林顿阵列使用,而 LDO 输出用于数字隔离器的场侧。有关 SSR 电路的更多信息,请参阅使用数字隔离器的 24VAC 多通道固态继电器参考设计
     适用于隔离式继电器控制的开环反激图 2-5 适用于隔离式继电器控制的开环反激

冰冻检测:对于需要冰冻检测的水基系统,可以使用温度和湿度传感器来指示这一事件。此设计采用了 HDC2010,这是一款低成本数字温度和湿度传感器,可根据实际用例安装在缓解控制板上,甚至安装在控制板之外靠近热交换器的位置,如图 2-6 所示。HDC2010 是一款湿度和温度传感器,能够以超低功耗提供高精度测量。该传感器经过工厂校准,温度精度为 0.2°C,相对湿度精度为 2%,并配备了加热元件,可消除冷凝和湿气,从而增加可靠性。

 HDC2010 功能方框图图 2-6 HDC2010 功能方框图

音频驱动器:对于音频警报,选择 DRV8220 作为低成本压电式驱动器。尽管该器件作为半桥电机驱动器销售,但也可以用作音频警报的压电式扬声器驱动器。DRV8220 支持多种控制接口模式,包括 PWM (IN1/IN2)、相位/使能 (PH/EN)、独立半桥和并行半桥。每个接口都支持低功耗睡眠模式,通过关断大部分内部电路来实现超低的静态电流消耗。该器件可以提供高达 1.76A 的输出电流,工作电源电压范围内为 4.5V 至 18V,如图 2-7 所示。

 DRV8220 压电式扬声器驱动器方框图图 2-7 DRV8220 压电式扬声器驱动器方框图

现场总线接口:在现场总线通信方面,可以根据目标通信协议从多种通信接口中进行选择。目前,市场上的许多传感器模块都使用 RS -485 作为传感器模块与缓解控制板之间的主要通信协议。因此,示例缓解控制板中选择了 THVD1500 作为通信接口,如图 2-8 所示。THVD1500 是一款低成本、低功耗、半双工 RS-485 收发器,设计用于实现高达 500kbps 的数据传输。

 THVD1500 功能方框图图 2-8 THVD1500 功能方框图