ZHCAC47 February 2023 BQ769142 , BQ76942 , BQ76952 , ISO1640 , LM5168
对于其他相对较慢的开关信号,例如 ALERT、TS2、RST_SHUT、DFETOFF 和 CFETOFF,可使用更具成本效益的分立式电平转换器或光耦合器。
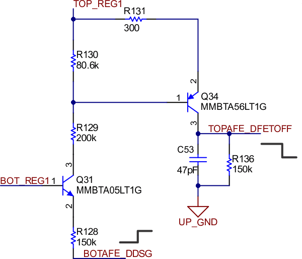
由于底部 BQ769x2 可监控电池组电流、底部电池组电压和温度,而顶部 BQ769x2 驱动充电和放电 MOSFET,因此允许底部 BQ769x2 在不使用主机 MCU 的情况下直接关闭充电和放电 MOSFET。这对于 SCD 等更快的保护尤其有用。在 TIDA-010247 中,底部 BQ769x2 的 DDSG 和 DCHG 引脚配置为 DDSG 和 DCHG 功能,顶部 BQ769x2 的 DFETOFF 和 CFETOFF 引脚配置为 DFETOFF 和 CFETOFF 功能。借助两个分立式电平转换器,底部 BQ769x2 DDSG 和 DCHG 可分别控制顶部 BQ769x2 DFETOFF 和 CFETOFF。底部的 BQ769x2 DDSG 还可利用 MCU IO 进行“或”运算,来驱动 Q47,确保放电 MOSFET 完全关闭,因此必须将 DDSG 配置为高电平有效(有关 MOSFET 驱动器的更多详细信息,请参阅高侧 N 沟道 MOSFET)。但 DCHG 配置为低电平有效,以便降低功耗。
