ZHCAC47 February 2023 BQ769142 , BQ76942 , BQ76952 , ISO1640 , LM5168
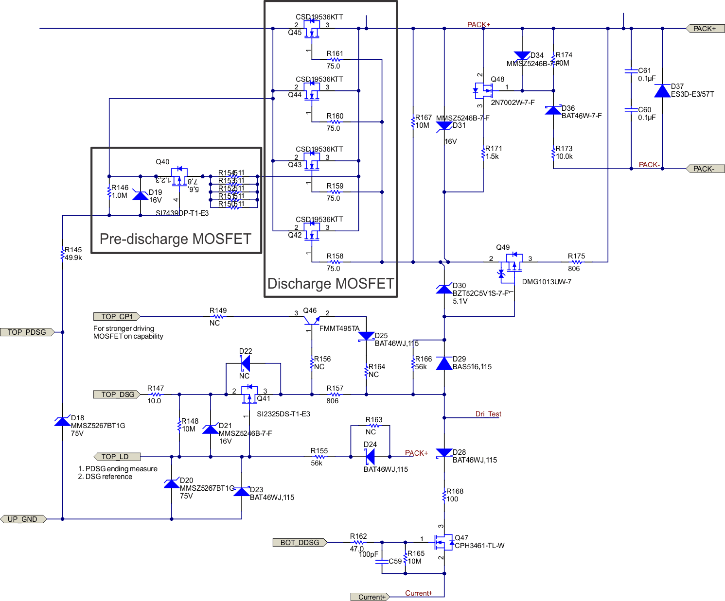
TIDA-010247 支持高侧 N 沟道 MOSFET 架构,并使用顶部 BQ769x2 电荷泵来驱动 MOSFET 的导通和关断。高侧 MOSFET 架构始终保护接地连接,有利于电池组与外部通信,但也带来了新的设计挑战。由于顶部 BQ769x2 参考底部电池组电压,因此当顶部 BQ769x2 尝试关闭 DSG MOSFET 时,DSG 引脚电压会降至 LD 引脚电压,并最终下降到底部电池组电压(顶部 BQ769x2 接地),底部电池组电压过高,无法完全关闭 DSG MOSFET。TIDA-010247 使用分立式电路(如#FIG_TG5_XXH_VVB 所示)来确保 DSG MOSFET 快速完全关闭。
