ZHCSN25A December   2020  – May 2022 UCC27289

PRODUCTION DATA  

  1.   1
  2. 特性
  3. 应用
  4. 说明
  5. 修订历史记录
  6. 引脚配置和功能
  7. 规格
    1. 6.1 绝对最大额定值
    2. 6.2 ESD 等级
    3. 6.3 建议的操作条件
    4. 6.4 热性能信息
    5. 6.5 电气特性
    6. 6.6 开关特性
    7. 6.7 典型特性
  8. 详细说明
    1. 7.1 概述
    2. 7.2 功能方框图
    3. 7.3 特性说明
      1. 7.3.1 启用
      2. 7.3.2 启动和 UVLO
      3. 7.3.3 输入级
      4. 7.3.4 电平转换器
      5. 7.3.5 输出级
      6. 7.3.6 负电压瞬变
    4. 7.4 器件功能模式
  9. 应用和实现
    1. 8.1 应用信息
    2. 8.2 典型应用
      1. 8.2.1 设计要求
      2. 8.2.2 详细设计过程
        1. 8.2.2.1 选择自举和 VDD 电容器
        2. 8.2.2.2 外部自举二极管和串联电阻
        3. 8.2.2.3 估算驱动器功率损耗
        4. 8.2.2.4 选择外部栅极电阻器
        5. 8.2.2.5 延迟和脉宽
        6. 8.2.2.6 VDD 和输入滤波器
        7. 8.2.2.7 瞬态保护
      3. 8.2.3 应用曲线
  10. 电源相关建议
  11. 10布局
    1. 10.1 布局指南
    2. 10.2 布局示例
  12. 11器件和文档支持
    1. 11.1 接收文档更新通知
    2. 11.2 支持资源
    3. 11.3 商标
    4. 11.4 静电放电警告
    5. 11.5 术语表
  13. 12机械、封装和可订购信息

封装选项

机械数据 (封装 | 引脚)
散热焊盘机械数据 (封装 | 引脚)
订购信息

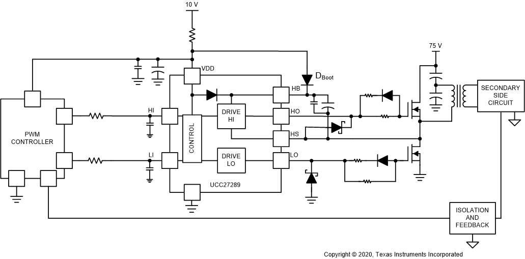
典型应用

GUID-4F57BD77-6D7B-46FE-A465-FE3F4B6DE1FF-low.gif图 8-1 典型应用