ZHCSMI7A December 2020 – May 2021 TPS92633-Q1
PRODUCTION DATA
The TPS92633-Q1 device has single LED short-circuit detection. The single LED short-circuit detection monitors the output voltage when the output current is enabled. Once a single LED short-circuit failure is detected, the device turns off the faulty channel and retries automatically, regardless of the state of the PWM input. If the retry mechanism detects the removal of the single LED short-circuit fault, the device resumes to normal operation.
The TPS92633-Q1 monitors the V(OUTx) voltage of each channel and internally compares the scale down voltage of V(OUTx) with an external resistor programmable reference voltage on SLS_REF to detect a single LED short-circuit failure. When the voltage of V(OUTx) falls below V(SLS_th_falling) longer than the deglitch time of t(SLS_deg), the device asserts the single LED short-circuit fault and pulls low the FAULT pin. During the deglitch time period, if the scale down voltage of V(OUTx) rises above V(SLS_th_rising), the timer is reset.
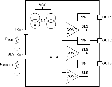
Once the TPS92633-Q1 has asserted a single LED short-circuit fault, the device turns off the faulty output channel and retries automatically. During retrying the device sources full current from IN to OUT to pull up the LED loads every 10 ms for 300-µs period when the PWM input is logic high for the faulty channel. Once auto-retry detects the voltage of V(OUTx) rising above V(SLS_th_rising), it clears the single LED short-circuit fault and resumes to normal operation. The V(SLS_th_rising) is 2.5% higher the V(SLS_th_falling). The scale down ratio for V(OUTx) is N(OUT). Figure 7-9 describes internal diagram for single LED short-circuit detection circuit. And the V(SLS_th_falling) threshold voltage for single LED short-circuit is calculated by using Equation 6.
Figure 7-9 Single LED Short-Circuit Detection Block Diagram
where
The calculated result for V(SLS_th_falling) is 5.34 V when R(IREF) is 12.3 kΩ and R(SLS_REF) is 13.3 kΩ.
Figure 7-10 illustrates the timing for single-LED short-circuit detection, protection, retry and recovery.
Figure 7-10 Single LED Short-Circuit Detection and
Recovery Timing DiagramThe detail information and value of each time period in Figure 7-10 is described in Timing Reqquirements.