ZHCSR36A December   2022  – October 2025 TPS748A

PRODUCTION DATA  

  1.   1
  2. 特性
  3. 应用
  4. 说明
  5. 引脚配置和功能
  6. 规格
    1. 5.1 绝对最大额定值
    2. 5.2 ESD 等级
    3. 5.3 建议运行条件
    4. 5.4 热性能信息
    5. 5.5 电气特性
    6. 5.6 典型特性:IOUT = 50mA
  7. 详细说明
    1. 6.1 概述
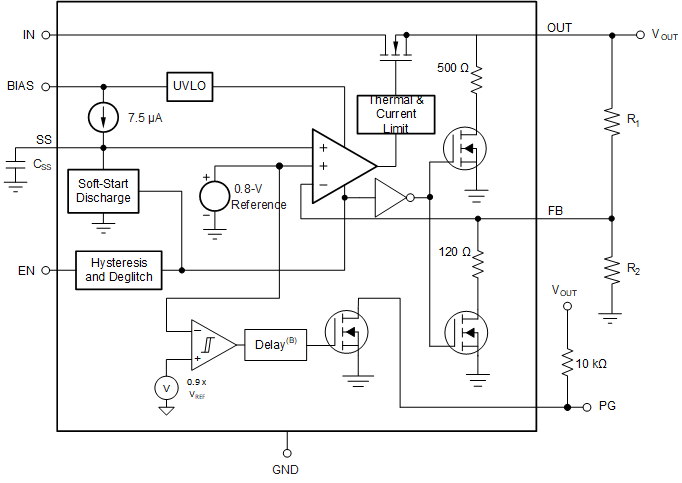
    2. 6.2 功能方框图
    3. 6.3 特性说明
      1. 6.3.1 使能和关断
      2. 6.3.2 有源放电
      3. 6.3.3 电源正常状态输出 (PG)
      4. 6.3.4 内部电流限制
      5. 6.3.5 热关断保护 (TSD)
    4. 6.4 器件功能模式
      1. 6.4.1 正常运行
      2. 6.4.2 压降运行
      3. 6.4.3 禁用
  8. 应用和实施
    1. 7.1 应用信息
      1. 7.1.1 输入、输出和偏置电容器要求
      2. 7.1.2 压降电压
      3. 7.1.3 输出噪声
      4. 7.1.4 估算结温
      5. 7.1.5 软启动,时序控制和浪涌电流
      6. 7.1.6 电源正常操作
    2. 7.2 典型应用
      1. 7.2.1 设计要求
      2. 7.2.2 详细设计过程
      3. 7.2.3 应用曲线
    3. 7.3 电源相关建议
    4. 7.4 布局
      1. 7.4.1 布局指南
        1. 7.4.1.1 电路板布局
        2. 7.4.1.2 DSQ 封装 — 高 CTE 模塑化合物
      2. 7.4.2 布局示例
  9. 器件和文档支持
    1. 8.1 器件支持
      1. 8.1.1 器件命名规则
    2. 8.2 文档支持
      1. 8.2.1 相关文档
    3. 8.3 接收文档更新通知
    4. 8.4 支持资源
    5. 8.5 商标
    6. 8.6 静电放电警告
    7. 8.7 术语表
  10. 修订历史记录
  11. 10机械、封装和可订购信息

封装选项

机械数据 (封装 | 引脚)
散热焊盘机械数据 (封装 | 引脚)
订购信息

功能方框图

TPS748A