ZHCS155C March   2011  – November 2023 TPS40170

PRODUCTION DATA  

  1.   1
  2. 特性
  3. 应用
  4. 说明
  5. Pin Configuration and Functions
  6. Specifications
    1. 5.1 Absolute Maximum Ratings
    2. 5.2 Handling Ratings
    3. 5.3 Recommended Operating Conditions
    4. 5.4 Thermal Information
    5. 5.5 Electrical Characteristics
    6. 5.6 Typical Characteristics
  7. Detailed Description
    1. 6.1 Overview
    2. 6.2 Functional Block Diagram
    3. 6.3 Feature Description
      1. 6.3.1  LDO Linear Regulators and Enable
      2. 6.3.2  Input Undervoltage Lockout (UVLO)
        1. 6.3.2.1 Equations for Programming the Input UVLO:
      3. 6.3.3  Oscillator and Voltage Feed-Forward
        1. 6.3.3.1 Calculating the Timing Resistance (RRT)
      4. 6.3.4  Overcurrent Protection and Short-Circuit Protection (OCP and SCP)
      5. 6.3.5  Soft-Start and Fault-Logic
        1. 6.3.5.1 Soft Start During Overcurrent Fault
        2. 6.3.5.2 Equations for Soft Start and Restart Time
      6. 6.3.6  Overtemperature Fault
      7. 6.3.7  Tracking
      8. 6.3.8  Adaptive Drivers
      9. 6.3.9  Start-Up into Pre-Biased Output
      10. 6.3.10 Power Good (PGOOD)
      11. 6.3.11 PGND and AGND
    4. 6.4 Device Functional Modes
      1. 6.4.1 Frequency Synchronization
      2. 6.4.2 Operation Near Minimum VIN (VVIN ≤ 4.5 V)
  8. Application and Implementation
    1. 7.1 Application Information
      1. 7.1.1 Bootstrap Resistor
      2. 7.1.2 SW Node Snubber Capacitor
      3. 7.1.3 Input Resistor
      4. 7.1.4 LDRV Gate Capacitor
    2. 7.2 Typical Application
      1. 7.2.1 Design Requirements
      2. 7.2.2 Detailed Design Procedure
        1. 7.2.2.1  Custom Design with WEBENCH® Tools
        2. 7.2.2.2  List of Materials
        3. 7.2.2.3  Select a Switching Frequency
        4. 7.2.2.4  Inductor Selection (L1)
        5. 7.2.2.5  Output Capacitor Selection (C9)
        6. 7.2.2.6  Peak Current Rating of Inductor
        7. 7.2.2.7  Input Capacitor Selection (C1, C6)
        8. 7.2.2.8  MOSFET Switch Selection (Q1, Q2)
        9. 7.2.2.9  Timing Resistor (R7)
        10. 7.2.2.10 UVLO Programming Resistors (R2, R6)
        11. 7.2.2.11 Boot-Strap Capacitor (C7)
        12. 7.2.2.12 VIN Bypass Capacitor (C18)
        13. 7.2.2.13 VBP Bypass Capacitor (C19)
        14. 7.2.2.14 VDD Bypass Capacitor (C16)
        15. 7.2.2.15 SS Timing Capacitor (C15)
        16. 7.2.2.16 ILIM Resistor (R9, C17)
        17. 7.2.2.17 SCP Multiplier Selection (R5)
        18. 7.2.2.18 Feedback Divider (R10, R11)
        19. 7.2.2.19 Compensation: (R4, R13, C13, C14, C21)
      3. 7.2.3 Application Curves
    3. 7.3 Power Supply Recommendations
    4. 7.4 Layout
      1. 7.4.1 Layout Guidelines
      2. 7.4.2 Layout Example
  9. Device and Documentation Support
    1. 8.1 Device Support
      1. 8.1.1 第三方产品免责声明
      2. 8.1.2 Development Support
        1. 8.1.2.1 Custom Design with WEBENCH® Tools
      3. 8.1.3 Related Devices
    2. 8.2 Documentation Support
      1. 8.2.1 Related Documentation
    3. 8.3 接收文档更新通知
    4. 8.4 支持资源
    5. 8.5 Trademarks
    6. 8.6 静电放电警告
    7. 8.7 术语表
  10. Revision History
  11. 10Mechanical, Packaging, and Orderable Information

封装选项

机械数据 (封装 | 引脚)
散热焊盘机械数据 (封装 | 引脚)
订购信息

Soft-Start and Fault-Logic

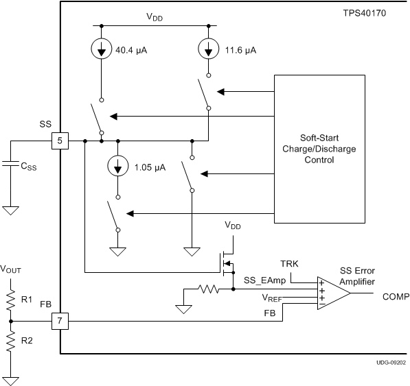
A capacitor from the SS pin to GND defines the SS time, tSS. The TPS40170 enters into soft-start immediately after completion of the overcurrent calibration. The SS pin goes through the device internal level-shifter circuit before reaching one of the positive inputs of the error amplifier. The SS pin must reach approximately 0.65 V before the input to the error amplifier begins to rise above 0 V. To charge the SS pin from 0 V to 0.65 V faster, at the beginning of the soft-start in addition to the normal charging current, (11.6 µA, typ.), an extra charging current (40.4 µA, typ.) is switched-in to the SS pin. As the SS capacitor reaches 0.5 V, the extra charging current is turned off and only the normal charging current remains. Figure 6-5 shows the soft-start function block.

GUID-7E5A22A9-1167-4592-B6D3-02464FCA43F0-low.gif Figure 6-5 Soft-Start Schematic Block

As the SS pin voltage approaches 0.65 V, the positive input to the error amplifier begins to rise (see Figure 6-6). The output of the error amplifier (the COMP pin) starts rising. The rate of rise of the COMP voltage is mainly limited by the feedback loop compensation network. After VCOMP reaches the valley of the PWM ramp, the switching begins. The output is regulated to the error amplifier input through the FB pin in the feedback loop. After the FB pin reaches the 600 mV reference voltage, the feedback node is regulated to the reference voltage, VREF. The SS pin continues to rise and is clamped to VDD.

The SS pin is discharged through an internal switch during the following conditions:

  • Input (VIN) undervoltage lock out UVLO pin less than VUVLO
  • Overcurrent protection calibration time (tCAL)
  • VBP less than threshold voltage (VBP(off))

Because it is discharged through an internal switch, the discharging time is relatively fast compared with the discharging time during the fault restart which is discussed in the Soft-Start During Overcurrent Fault section.

GUID-AF79F907-04EA-4DE6-9507-B4CA3DCB1793-low.gif Figure 6-6 Soft-Start Waveforms
Note:

Referring to Figure 6-6

  • (1) VREF dominates the positive input of the error amplifier
  • (2) SS_EAMP dominates the positive input of the error amplifier

For 0 < VSS_EAMP < VREF

Equation 8. GUID-33DB2F1F-DCE3-481E-B46B-2E741AD05B3D-low.gif

For VSS_EAMP > VREF

Equation 9. GUID-C6BB876B-5804-41E1-9AD2-C73B945DB3C8-low.gif