ZHCSHD9F August   2010  – December 2016 OPA2320 , OPA320

PRODUCTION DATA.  

  1. 特性
  2. 应用
    1.     框图
  3. 说明
  4. 修订历史记录
  5. 引脚配置和功能
    1.     引脚功能:OPA320 和 OPA320S
    2.     引脚功能:OPA2320
    3.     引脚功能:OPA2320S
  6. 规格
    1. 6.1 绝对最大额定值
    2. 6.2 ESD 额定值
    3. 6.3 建议的工作条件
    4. 6.4 热性能信息:OPA320 和 OPA320S
    5. 6.5 热性能信息:OPA2320
    6. 6.6 热性能信息:OPA2320S
    7. 6.7 电气特性
    8. 6.8 典型特性
  7. 详细 说明
    1. 7.1 概述
    2. 7.2 功能框图
    3. 7.3 特性 说明
      1. 7.3.1  工作电压
      2. 7.3.2  输入和 ESD 保护
      3. 7.3.3  轨至轨输入
      4. 7.3.4  相位反转
      5. 7.3.5  反馈电容器改善响应
      6. 7.3.6  EMI 易感性和输入滤波
      7. 7.3.7  输出阻抗
      8. 7.3.8  容性负载和稳定性
      9. 7.3.9  过载恢复时间
      10. 7.3.10 关断功能
      11. 7.3.11 无引线 SON 封装
    4. 7.4 器件功能模式
  8. 应用和实现
    1. 8.1 应用信息
      1. 8.1.1 跨导放大器
      2. 8.1.2 优化跨导电路
      3. 8.1.3 高阻抗传感器接口
      4. 8.1.4 驱动 ADC
      5. 8.1.5 有源滤波器
    2. 8.2 典型应用
      1. 8.2.1 设计要求
      2. 8.2.2 详细设计流程
      3. 8.2.3 应用曲线
  9. 电源建议
  10. 10布局
    1. 10.1 布局指南
    2. 10.2 布局示例
  11. 11器件和文档支持
    1. 11.1 器件支持
      1. 11.1.1 开发支持
        1. 11.1.1.1 TINA-TI™(免费软件下载)
        2. 11.1.1.2 DIP 适配器 EVM
        3. 11.1.1.3 通用运放 EVM
        4. 11.1.1.4 TI 高精度设计
        5. 11.1.1.5 WEBENCH® 滤波器设计器
    2. 11.2 Documentation Support
      1. 11.2.1 Related Documentation
    3. 11.3 相关链接
    4. 11.4 Receiving Notification of Documentation Updates
    5. 11.5 社区资源
    6. 11.6 商标
    7. 11.7 静电放电警告
    8. 11.8 Glossary
  12. 12机械、封装和可订购信息

封装选项

机械数据 (封装 | 引脚)
散热焊盘机械数据 (封装 | 引脚)
订购信息

驱动 ADC

OPA320 系列运算放大器非常适合驱动采样速率高达 1MSPS 的采样模数转换器 (ADC)。零交越失真输入级拓扑使 OPA320 能够驱动 ADC,而不会降低微分线性度和 THD。

OPA320 可用于缓冲 ADC 开关输入电容并实现电荷注入,同时提供信号增益。Figure 44 显示 OPA320 已配置为驱动 ADS8326

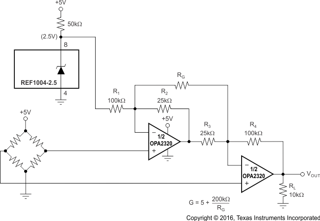
OPA320 OPA2320 OPA320S OPA2320S ai_2opa_hifrq_cmr_bos513.gifFigure 43. 具有更强高频共模抑制的
两级运算放大器仪表放大器
OPA320 OPA2320 OPA320S OPA2320S ai_drv_ads8326_bos513.gif
建议值;可能需要根据具体应用进行调整。
单电源 应用 由于运算放大器输出摆幅限制而在接近接地时丢失少量的 ADC 代码。如果提供负电源,这个简单电路可以产生 –0.3V 电源,使输出摆动到真正的接地电位。
Figure 44. 驱动 ADS8326