ZHCSI70N January   2000  – March 2024 LMC555

PRODUCTION DATA  

  1.   1
  2. 特性
  3. 应用
  4. 说明
  5. 引脚配置和功能
  6. 规格
    1. 5.1 绝对最大额定值
    2. 5.2 ESD 等级
    3. 5.3 建议运行条件
    4. 5.4 热性能信息
    5. 5.5 电气特性
    6. 5.6 开关特性
  7. 参数测量信息
  8. 详细说明
    1. 7.1 概述
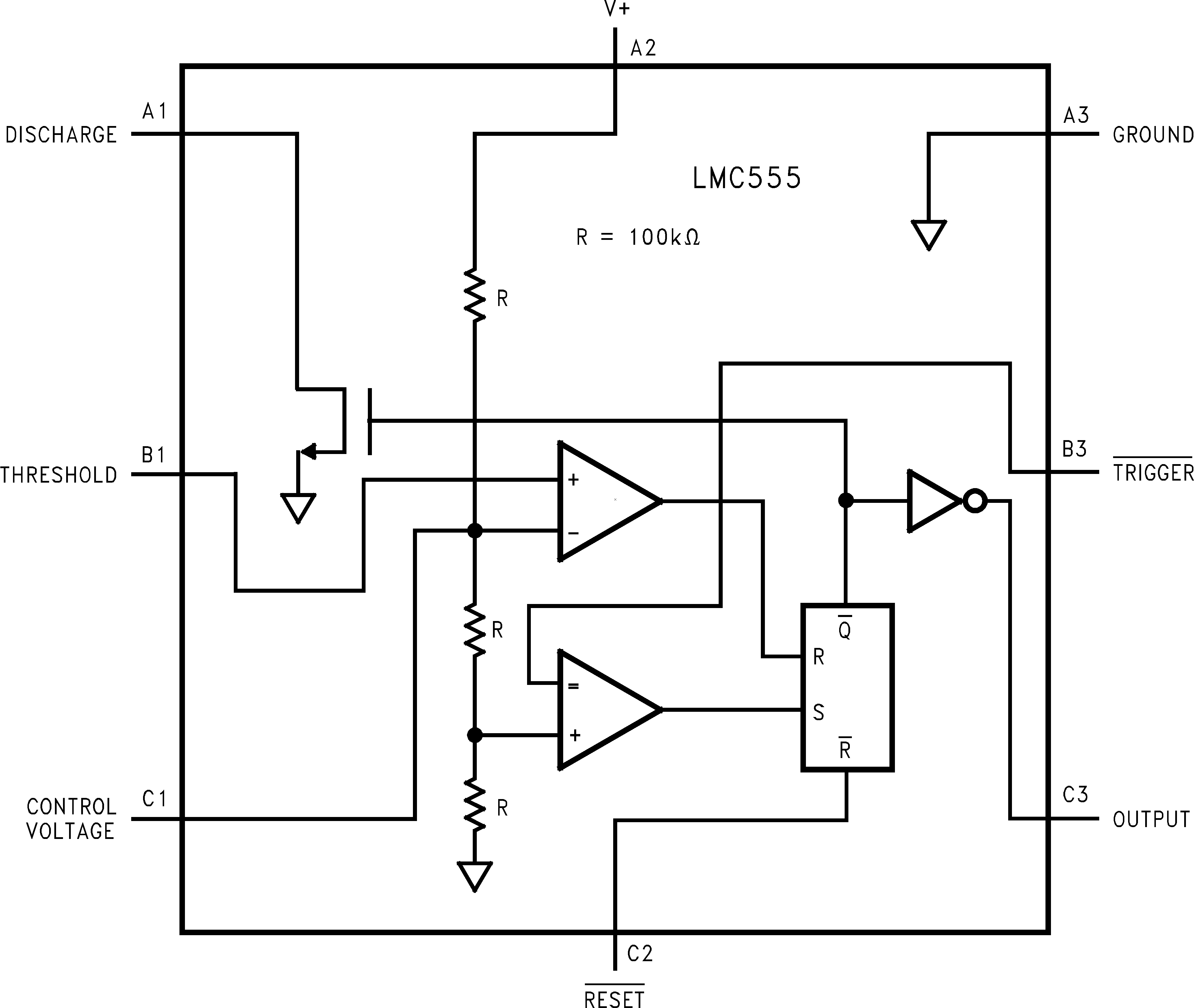
    2. 7.2 功能方框图
    3. 7.3 特性说明
      1. 7.3.1 低功耗
      2. 7.3.2 多种封装和兼容性
      3. 7.3.3 支持非稳态和单稳两种工作模式
    4. 7.4 器件功能模式
      1. 7.4.1 单稳工作模式
      2. 7.4.2 非稳态工作模式
  9. 应用和实施
    1. 8.1 应用信息
    2. 8.2 典型应用
      1. 8.2.1 单稳模式下的闪烁 LED
        1. 8.2.1.1 设计要求
        2. 8.2.1.2 详细设计过程
        3. 8.2.1.3 应用曲线
      2. 8.2.2 分频器
        1. 8.2.2.1 设计要求
        2. 8.2.2.2 应用曲线
      3. 8.2.3 脉宽调制器
        1. 8.2.3.1 设计要求
        2. 8.2.3.2 应用曲线
      4. 8.2.4 脉冲位置调制器
        1. 8.2.4.1 设计要求
        2. 8.2.4.2 应用曲线
      5. 8.2.5 50% 占空比振荡器
        1. 8.2.5.1 设计要求
    3. 8.3 电源相关建议
    4. 8.4 布局
      1. 8.4.1 布局指南
      2. 8.4.2 布局示例
  10. 器件和文档支持
    1. 9.1 接收文档更新通知
    2. 9.2 支持资源
    3. 9.3 商标
    4. 9.4 静电放电警告
    5. 9.5 术语表
  11. 10修订历史记录
  12. 11机械、封装和可订购信息

封装选项

机械数据 (封装 | 引脚)
散热焊盘机械数据 (封装 | 引脚)
订购信息

引脚配置和功能

GUID-ACBC8B54-EE28-4674-B01C-6FA9C7F28295-low.png图 4-1 D 封装,8 引脚 SOIC,
DGK 封装,8 引脚 VSSOP
和 P 封装,8 引脚 PDIP(顶视图)
GUID-2F007279-13A2-4DCA-92BC-98B69D0EDCC6-low.png图 4-2 YPB 封装,8 引脚 DSBGA(俯视图)
表 4-1 引脚功能
引脚 类型 说明
名称 编号
D (SOIC)、DGK (VSSOP)、P (PDIP) YPB (DSBGA)
控制电压 5 C1 输入 控制电压用于控制阈值和触发电平。此引脚决定输出波形的脉冲持续时间。施加于此引脚的外部电压也可用于调制输出波形。
放电 7 A1 输入 集电极开路输出,从而在间隔期间对电容器放电(与输出同相)。当电压达到电源电压 (V+) 的 2/3 时,此引脚会将输出从高电平切换到低电平。
接地 1 A3 功率 接地基准电压
输出 3 C3 输出 输出驱动的波形
RESET 4 C2 输入 负脉冲施加到该引脚以禁用或复位计时器。当不用于复位时,将此引脚连接到 V+ 以免误触发。
阈值 6 B1 输入 将施加到引脚的电压与 2/3 V+ 的基准电压进行比较。施加到该引脚的电压幅度负责触发器的置位状态。
TRIGGER 2 B3 输入 负责将触发器从置位转换为复位。计时器的输出取决于施加到该引脚的外部触发脉冲的幅度。
V+ 8 A2 功率 接地基准电源电压