ZHCSQP4K December   2008  – June 2022 LM25088 , LM25088-Q1

PRODUCTION DATA  

  1. 特性
  2. 应用
  3. 说明
  4. Revision History
  5. Pin Configuration and Functions
  6. Specifications
    1. 6.1 Absolute Maximum Ratings
    2. 6.2 ESD Ratings: LM25088
    3. 6.3 ESD Ratings: LM25088-Q1
    4. 6.4 Recommended Operating Conditions
    5. 6.5 Thermal Information
    6. 6.6 Electrical Characteristics
    7. 6.7 Typical Characteristics
  7. Detailed Description
    1. 7.1 Overview
    2. 7.2 Functional Block Diagram
    3. 7.3 Feature Description
      1. 7.3.1  High Voltage Low-Dropout Regulator
      2. 7.3.2  Line Undervoltage Detector
      3. 7.3.3  Oscillator and Sync Capability
      4. 7.3.4  Error Amplifier and PWM Comparator
      5. 7.3.5  Ramp Generator
      6. 7.3.6  Dropout Voltage Reduction
      7. 7.3.7  Frequency Dithering (LM25088-1 Only)
      8. 7.3.8  Cycle-by-Cycle Current Limit
      9. 7.3.9  Overload Protection Timer (LM25088-2 Only)
      10. 7.3.10 Soft Start
      11. 7.3.11 HG Output
      12. 7.3.12 Thermal Protection
    4. 7.4 Device Functional Modes
      1. 7.4.1 EN Pin Modes
  8. Application and Implementation
    1. 8.1 Application Information
    2. 8.2 Typical Application
      1. 8.2.1 Design Requirements
      2. 8.2.2 Detailed Design Procedure
        1. 8.2.2.1  Timing Resistor
        2. 8.2.2.2  Output Inductor
        3. 8.2.2.3  Current Sense Resistor
        4. 8.2.2.4  Ramp Capacitor
        5. 8.2.2.5  Output Capacitors
        6. 8.2.2.6  Input Capacitors
        7. 8.2.2.7  VCC Capacitor
        8. 8.2.2.8  Bootstrap Capacitor
        9. 8.2.2.9  Soft-Start Capacitor
        10. 8.2.2.10 Output Voltage Divider
        11. 8.2.2.11 UVLO Divider
        12. 8.2.2.12 Restart Capacitor (LM5008-2 Only)
        13. 8.2.2.13 MOSFET Selection
        14. 8.2.2.14 Diode Selection
        15. 8.2.2.15 Snubber Components Selection
        16. 8.2.2.16 Error Amplifier Compensation
      3. 8.2.3 Application Curves
  9. Power Supply Recommendations
    1. 9.1 Thermal Considerations
  10. 10Layout
    1. 10.1 Layout Guidelines
    2. 10.2 Layout Example
  11. 11Device and Documentation Support
    1. 11.1 接收文档更新通知
    2. 11.2 支持资源
    3. 11.3 Trademarks
    4. 11.4 Electrostatic Discharge Caution
    5. 11.5 术语表
  12. 12Mechanical, Packaging, and Orderable Information

封装选项

机械数据 (封装 | 引脚)
散热焊盘机械数据 (封装 | 引脚)
订购信息

Overload Protection Timer (LM25088-2 Only)

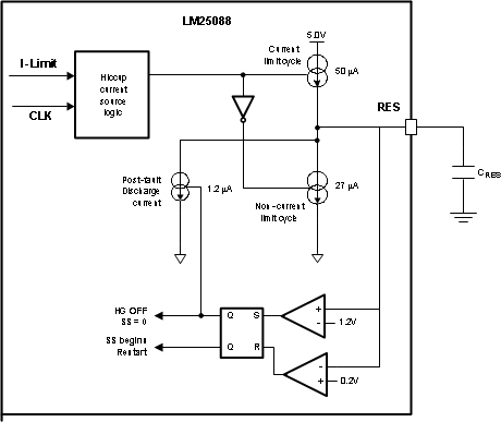
To further protect the external circuitry during a prolonged overcurrent condition, the LM25088-2 provides a current limit timer to disable the switching regulator and provide a delay before restarting (hiccup mode). The number of current limit events required to trigger the restart mode is programmed by an external capacitor at the RES pin. During each PWM cycle, as shown in Figure 7-8, the LM25088 either sinks current from or sources current into the RES capacitor. If the emulated current ramp exceeds the 1.2-V current limit threshold, the present PWM cycle is terminated and the LM25088 sources 50 µA into the RES pin capacitor during the next PWM clock cycle. If a current limit event is not detected in a given PWM cycle, the LM25088 disables the 50-µA source current and sinks 27 µA from the RES pin capacitor during the next cycle. In an overload condition, the LM25088 protects the converter with cycle-by-cycle current limiting until the voltage at RES pin reaches 1.2 V. When RES reaches 1.2 V, a hiccup mode sequence is initiated as follows:

  • The SS capacitor is fully discharged.
  • The RES capacitor is discharged with 1.2 µA.
  • Once the RES capacitor reaches 0.2 V, a normal soft-start sequence begins. This provides a time delay before restart.
  • If the overload condition persists after restart, the cycle repeats.
  • If the overload condition no longer exists after restart, the RES pin is held at ground by the 27-µA discharge current source and normal operation resumes.

The overload protection timer is very versatile and can be configured for the following modes of protection:

  1. Cycle-by-Cycle only: The hiccup mode can be completely disabled by connecting the RES pin to GND. In this configuration, the cycle-by-cycle protection limits the output current indefinitely and no hiccup sequence occurs.
  2. Delayed Hiccup: Connecting a capacitor to the RES pin provides a programmed number of cycle-by-cycle current limit events before initiating a hiccup mode restart, as previously described. The advantage of this configuration is that a short term overload does not cause a hiccup mode restart, but during extended overload conditions, the average dissipation of the power converter is very low.
  3. Externally Controlled Hiccup: The RES pin can also be used as an input. By externally driving the pin to a level greater than the 1.2-V hiccup threshold, the controller is forced into the delayed restart sequence. For example, the external trigger for a delayed restart sequence can come from an overtemperature protection or an output overvoltage sensor.
GUID-2C09123B-45A9-45C1-BE54-C60EF83FF647-low.gifFigure 7-7 Current Limit Restart Circuit
GUID-F6283263-9031-43F3-B5A3-C3004AEE13D0-low.gifFigure 7-8 Current Limit Restart Timing Diagram