ZHCSC70D December 2013 – December 2021 DAC7750 , DAC8750
PRODUCTION DATA
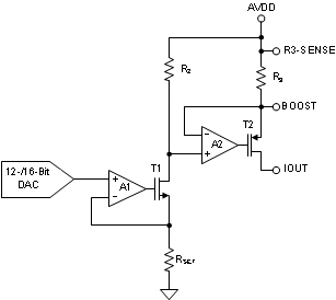
The current output stage consists of a preconditioner and a current source, as shown in Figure 8-2. This stage provides a current output according to the DAC code. The output range can be programmed as 0 mA to 20 mA, 0 mA to 24 mA, or 4 mA to 20 mA. Use an external transistor to reduce the power dissipation of the device. The maximum compliance voltage on IOUT equals (AVDD – 2 V). In single power-supply mode, the maximum AVDD is 36 V, and the maximum compliance voltage is 34 V. After power on, the IOUT pin is in a Hi-Z state.
Figure 8-2 Current OutputFor a 5-V reference, the output can be expressed as shown in Equation 1 through Equation 3.
For a 0-mA to 20-mA output range, use Equation 1.

For a 0-mA to 24-mA output range, use Equation 2.

For a 4-mA to 20-mA output range, use Equation 3.

where
The current-output range is normally set according to the value of the RANGE bits in the Control Register (see Section 8.4.1 for more details).