ZHCSJ19E november   2018  – august 2023 DAC60501 , DAC70501 , DAC80501

PRODUCTION DATA  

  1.   1
  2. 特性
  3. 应用
  4. 说明
  5. Revision History
  6. Device Comparison Table
  7. Pin Configuration and Functions
  8. Specifications
    1. 7.1  Absolute Maximum Ratings
    2. 7.2  ESD Ratings
    3. 7.3  Recommended Operating Conditions
    4. 7.4  Thermal Information
    5. 7.5  Electrical Characteristics
    6. 7.6  Timing Requirements: SPI Mode
    7. 7.7  Timing Requirements: I2C Standard Mode
    8. 7.8  Timing Requirements: I2C Fast Mode
    9. 7.9  Timing Requirements: I2C Fast-Mode Plus
    10. 7.10 Timing Diagrams
    11. 7.11 Typical Characteristics
  9. Detailed Description
    1. 8.1 Overview
    2. 8.2 Functional Block Diagram
    3. 8.3 Feature Description
      1. 8.3.1 DAC Architecture
        1. 8.3.1.1 DAC Transfer Function
        2. 8.3.1.2 DAC Register Structure
        3. 8.3.1.3 Output Amplifier
      2. 8.3.2 Internal Reference
        1. 8.3.2.1 Solder Heat Reflow
      3. 8.3.3 Power-On-Reset (POR)
      4. 8.3.4 Software Reset
    4. 8.4 Device Functional Modes
      1. 8.4.1 Power-Down Mode
    5. 8.5 Programming
      1. 8.5.1 Serial Interface
        1. 8.5.1.1 SPI Mode
          1. 8.5.1.1.1 SYNC Interrupt
        2. 8.5.1.2 I2C Mode
          1. 8.5.1.2.1 F/S Mode Protocol
          2. 8.5.1.2.2 I2C Update Sequence
            1. 8.5.1.2.2.1 Address Byte
            2. 8.5.1.2.2.2 Command Byte
            3. 8.5.1.2.2.3 Data Byte (MSDB and LSDB)
          3. 8.5.1.2.3 I2C Read Sequence
    6. 8.6 Register Map
  10. Application and Implementation
    1. 9.1 Application Information
    2. 9.2 Typical Application
      1. 9.2.1 Design Requirements
      2. 9.2.2 Detailed Design Procedure
        1. 9.2.2.1 Charge Injection
        2. 9.2.2.2 Voltage Droop
        3. 9.2.2.3 Output Offset Error
        4. 9.2.2.4 Switch Selection
        5. 9.2.2.5 Amplifier Selection
        6. 9.2.2.6 Hold Capacitor Selection
      3. 9.2.3 Application Curves
    3. 9.3 Power Supply Recommendations
    4. 9.4 Layout
      1. 9.4.1 Layout Guidelines
      2. 9.4.2 Layout Example
  11. 10Device and Documentation Support
    1. 10.1 Documentation Support
      1. 10.1.1 Related Documentation
    2. 10.2 接收文档更新通知
    3. 10.3 支持资源
    4. 10.4 Trademarks
    5. 10.5 静电放电警告
    6. 10.6 术语表
  12. 11Mechanical, Packaging, and Orderable Information

封装选项

机械数据 (封装 | 引脚)
散热焊盘机械数据 (封装 | 引脚)
订购信息

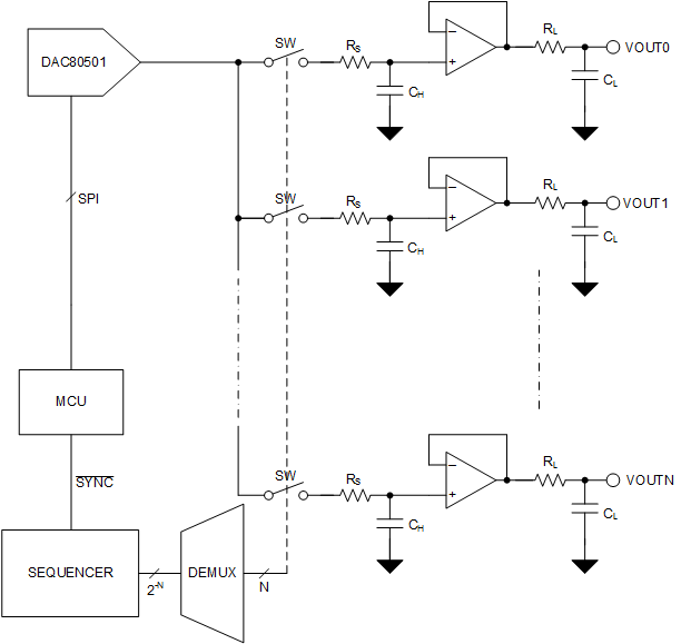
Typical Application

End equipment, such as oscilloscopes, battery test equipment, and other lab instruments require precision calibration and control signals to tune the system accuracy. Precision DACs are typically used to generate these signals. The complexity and accuracy of these systems are driving the need for multiple precision signals to be generated in the system. The common approach for generating these signal is by using a multichannel DAC. An alternative way to generate these signal is to use a single-channel DAC with a sample-and-hold circuit to produce multichannel output. Using this approach, users can generate a customized number of channels instead of using a fixed number of channels available in multichannel DACs.

GUID-2124936E-9411-4BB3-8687-E864736096D1-low.gifFigure 9-1 Multichannel Sample-and-Hold Circuit