ZHCUDL0 December   2025

 

  1.   1
  2.   说明
  3.   资源
  4.   特性
  5.   应用
  6.   6
  7. 1系统说明
    1. 1.1 主要系统规格
  8. 2系统概述
    1. 2.1 方框图
    2. 2.2 设计注意事项
    3. 2.3 重点产品
      1. 2.3.1 AWR2188
      2. 2.3.2 DS90UB971S-Q1
      3. 2.3.3 MSPM0G3519-Q1
      4. 2.3.4 LM68635-Q1
      5. 2.3.5 LP8772x-Q1
      6. 2.3.6 TPS6285018A-Q1
      7. 2.3.7 CDC6C025000-Q1
  9. 3系统设计原理
    1. 3.1 诊断和监测功能
    2. 3.2 同轴电缆供电 (PoC) 网络
    3. 3.3 SPI 和 I2C 通信接口
  10. 4硬件、软件、测试要求和测试结果
    1. 4.1 硬件要求
    2. 4.2 软件要求
    3. 4.3 测试设置
      1. 4.3.1 注意事项
      2. 4.3.2 数据采集方法
  11. 5设计和文档支持
    1. 5.1 设计文件
      1. 5.1.1 原理图
      2. 5.1.2 BOM
      3. 5.1.3 PCB 布局建议
        1. 5.1.3.1 封装发射(LOP 天线)
        2. 5.1.3.2 同轴电缆供电 (PoC)
        3. 5.1.3.3 PCB 层堆叠
        4. 5.1.3.4 电路板照片
    2. 5.2 工具与软件
    3. 5.3 文档支持
    4. 5.4 支持资源
    5. 5.5 商标
      1. 5.5.1 作者简介
  12. 6作者简介

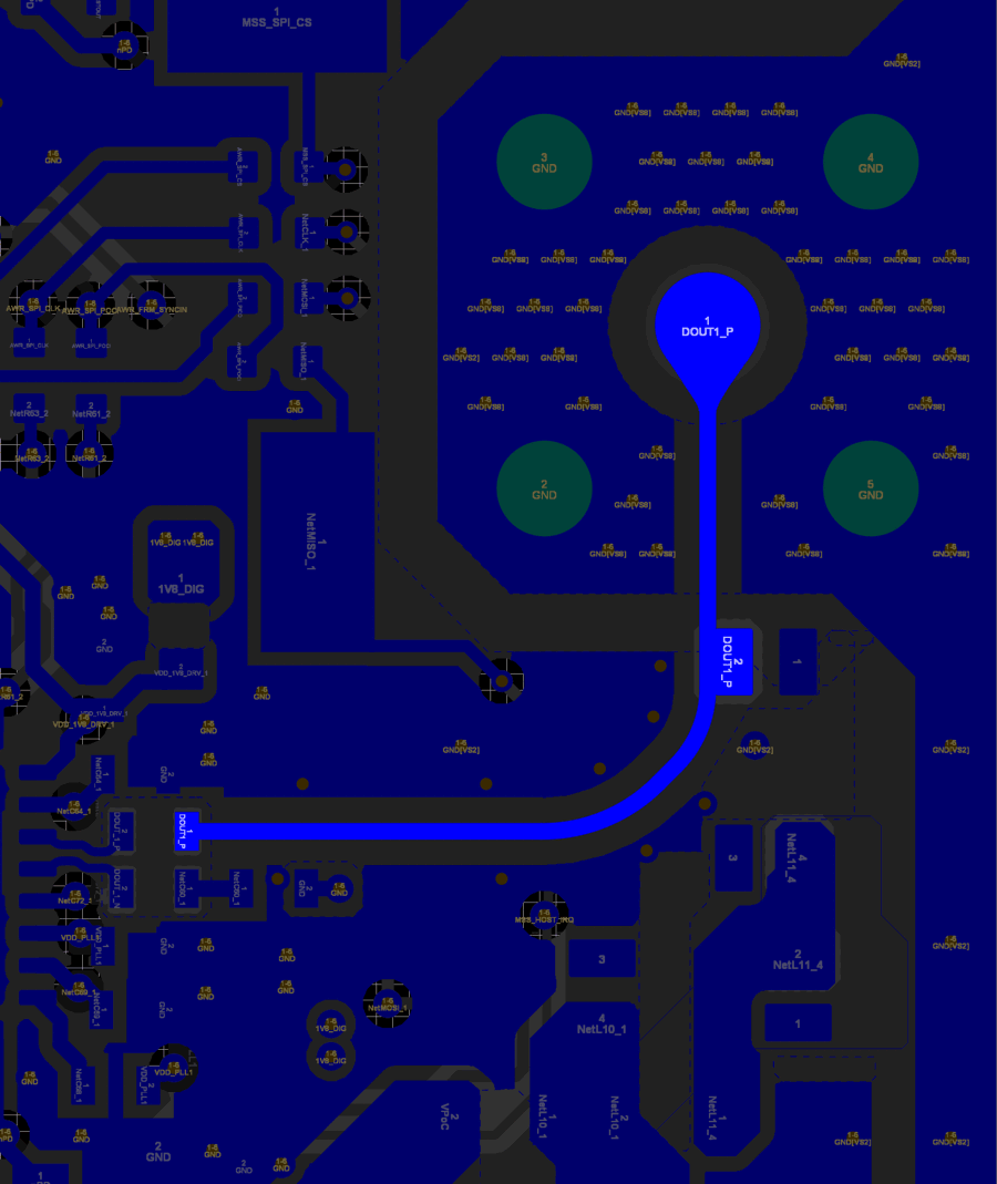
同轴电缆供电 (PoC)

PoC 滤波器靠近 Fakra 连接器放置,包含多个用于分离数据与电力信号的电感器。选择布线宽度以提供 50Ω 的单端特性阻抗(微带或带状线)。为了与阻抗匹配并能够承受消耗的电流,可接受约 8mil 至 10mil 的布线宽度。保持 Fakra 连接器尽可能靠近 PoC 滤波器的第一个电感器。

TIDA-020093 FPD-Link™ DOUT1_P PoC 布线图 5-1 FPD-Link™ DOUT1_P PoC 布线