ZHCUD34 June   2025 UCC57142

 

  1.   1
  2.   说明
  3.   特性
  4.   4
  5. 1评估模块概述
    1. 1.1 简介
    2. 1.2 套件内容
    3. 1.3 规格
    4. 1.4 器件信息
  6. 2硬件
    1. 2.1 其他图像
    2. 2.2 电源要求
    3. 2.3 不同 UCC57142 型号的设置
    4. 2.4 I/O 说明
    5. 2.5 跳线信息
    6. 2.6 DBV 封装兼容性
      1. 2.6.1 UCC27511 修改
      2. 2.6.2 UCC27517 和 UC27533 修改
        1. 2.6.2.1 UCC27518、UCC27519、UCC27536 和 UCC27537 修改
      3. 2.6.3 UCC27531 和 UCC27532 修改
      4. 2.6.4 UCC44273 修改
  7. 3实现结果
    1. 3.1 设备设置
      1. 3.1.1 电源
      2. 3.1.2 函数发生器
      3. 3.1.3 示波器
      4. 3.1.4 数字万用表 (DMM)
    2. 3.2 工作台设置
    3. 3.3 测试过程和结果
    4. 3.4 典型性能波形
      1. 3.4.1 正常运行
      2. 3.4.2 过流保护功能
  8. 4硬件设计文件
    1. 4.1 原理图
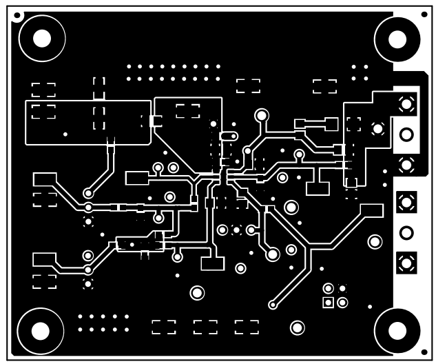
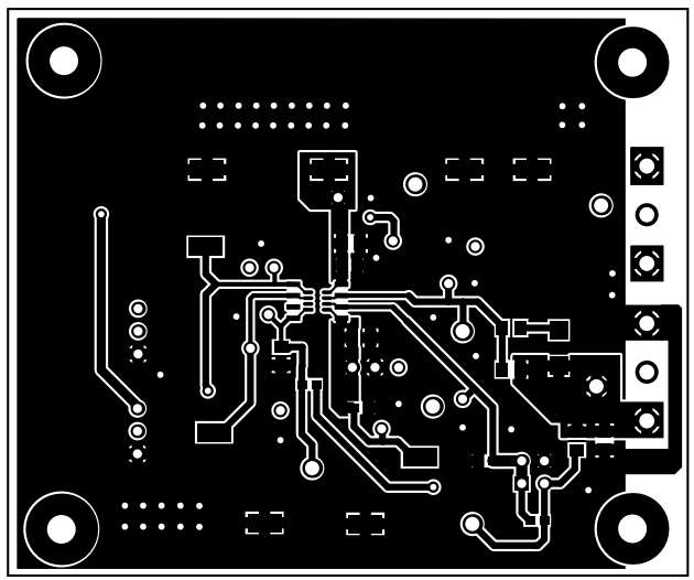
    2. 4.2 PCB 布局
    3. 4.3 物料清单 (BOM)
  9. 5合规信息
  10. 6其他信息
    1. 6.1 商标

PCB 布局

UCC57142EVM 顶层丝印层图 4-2 顶层丝印层
UCC57142EVM 顶层图 4-3 顶层
UCC57142EVM 底层丝印层图 4-4 底层丝印层
UCC57142EVM 底层图 4-5 底层