ZHCUC75 August   2024 LMG2100R026

 

  1.   1
  2.   说明
  3.   特性
  4.   应用
  5.   5
  6. 1评估模块概述
    1. 1.1 引言
    2. 1.2 套件内容
    3. 1.3 规格
    4. 1.4 器件信息
    5.     通用德州仪器 (TI) 高压评估模块 (TI HV EVM) 用户安全指南
  7. 2硬件
    1. 2.1 测试点
      1. 2.1.1 主要连接
        1. 2.1.1.1 将电源连接到 J3 连接器
        2. 2.1.1.2 PWM 输入
        3. 2.1.1.3 J1 连接器:电源
    2. 2.2 上电程序
      1. 2.2.1 第 1 步:驱动器辅助电源
      2. 2.2.2 第 2 步:输入电源
      3. 2.2.3 第 3 步:测量 SW 电压
      4. 2.2.4 设置死区时间
    3. 2.3 断电过程
    4. 2.4 组装指南
  8. 3实现结果
    1. 3.1 电气性能规格
      1. 3.1.1 评估设置
      2. 3.1.2 性能数据和结果
  9. 4硬件设计文件
    1. 4.1 原理图
    2. 4.2 PCB 布局
    3. 4.3 物料清单
  10. 5其他信息
    1. 5.1 商标

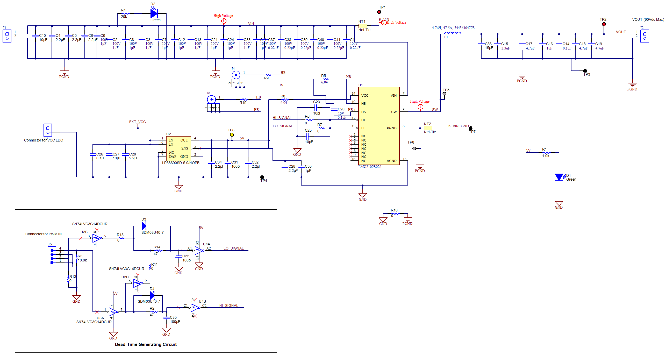
原理图

图 4-1 显示了 EVM 的原理图。

LMG2100EVM-097 LMG2100EVM-097 原理图图 4-1 LMG2100EVM-097 原理图