ZHCUC03A May   2024  – May 2024 LMKDB1204

 

  1.   1
  2.   说明
  3.   特性
  4.   应用
  5.   5
  6. 评估模块概述
    1. 1.1 引言
    2. 1.2 套件内容
    3. 1.3 规格
    4. 1.4 器件信息
  7. EVM 快速入门
    1. 2.1 硬件设置
    2. 2.2 软件设置
      1. 2.2.1 TICS Pro GUI 设置
      2. 2.2.2 上电序列
    3. 2.3 EVM 测量
  8. 硬件
    1. 3.1 器件运行模式
    2. 3.2 EVM 配置
      1. 3.2.1 电源
      2. 3.2.2 逻辑输入与输出
      3. 3.2.3 时钟输入
      4. 3.2.4 时钟输出
      5. 3.2.5 状态输出、LED 和测试点
  9. 软件
    1. 4.1 TICS Pro LMKDB1204 软件
      1. 4.1.1 输入
        1. 4.1.1.1 输入选择(CLKIN_SEL 寄存器)
        2. 4.1.1.2 输入接口类型
        3. 4.1.1.3 输入端接
        4. 4.1.1.4 自动输出禁用 (AOD)
        5. 4.1.1.5 LOS 事件
        6. 4.1.1.6 LOS 读回
      2. 4.1.2 器件信息和 EVM 设置
        1. 4.1.2.1 器件信息
        2. 4.1.2.2 EVM 设置
        3. 4.1.2.3 SMBus
      3. 4.1.3 输出
        1. 4.1.3.1 SMBus
          1. 4.1.3.1.1 输出压摆率控制
        2. 4.1.3.2 OE 和 ZOUT_SEL 引脚控制
  10. 实现结果
    1. 5.1 典型相位噪声特性
  11. 硬件设计文件
    1. 6.1 原理图
    2. 6.2 PCB 布局
    3. 6.3 物料清单 (BOM)
  12. 合规信息
    1. 7.1 合规性和认证
  13. 其他信息
    1. 8.1 商标
  14. 参考文献
  15. 10修订历史记录

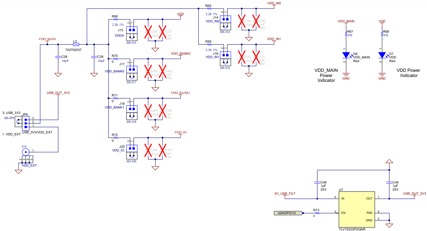
原理图

LMKDB1204EVM 电源(外部和 USB 选项)图 6-1 电源(外部和 USB 选项)
LMKDB1204EVM LMKDB1204 器件和 CLKIN#_P/N 参考图 6-2 LMKDB1204 器件和 CLKIN#_P/N 参考
LMKDB1204EVM 时钟输出 CLK0 至 CLK3图 6-3 时钟输出 CLK0 至 CLK3
LMKDB1204EVM 输出使能引脚 (OE#)图 6-4 输出使能引脚 (OE#)
LMKDB1204EVM 逻辑 I/O 跳线图 6-5 逻辑 I/O 跳线
LMKDB1204EVM 状态 LED 和测试点图 6-6 状态 LED 和测试点
LMKDB1204EVM USB 原理图图 6-7 USB 原理图