ZHCUAV5A September   2022  – March 2023 TPSM33625

 

  1.   摘要
  2.   商标
  3. 1引言
  4. 2设置过程
  5. 3测试设置
  6. 4原理图
  7. 5TPSM33625EVM 和 TPSM33625FEVM 评估
  8. 6布局
  9. 7物料清单
  10. 8相关文档
  11. 9修订历史记录

原理图

客户可以选择实现与电源稳压器输入串联的 π 型滤波器,以便衰减产生的差分噪声并满足噪声排放法规的要求。滤波器交叉频率针对 1MHz 的开关频率而设计,可显著衰减开关频率并减少相应的谐波。提供了阻尼电容器 (C5),用于抑制高 Q π 型滤波器。有关滤波器阻尼的更多信息,请参阅节 8

GUID-20220510-SS0I-F2QG-KHRR-SFWQVC9SRK62-low.png图 4-1 原理图 - 合规性测试滤波器

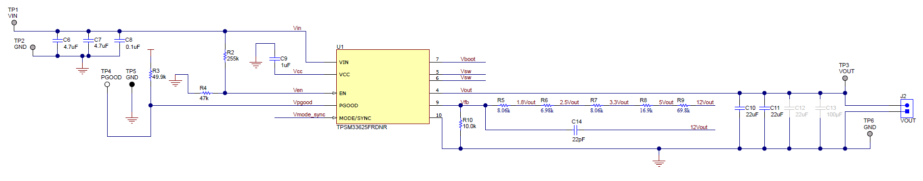
在降压原理图中,TPSM33625EVM 和 TPSM33625FFEVM 之间的区别在于 REFDES=U1 器件型号。使用具有附加反馈电阻器的降压原理图对输出电压进行编程,并为附加输出电容添加一个占位符,从而实现稳定性或满足输出瞬态规格,不同之处在于引脚定义 RT(可调频率)或 Mode/Sync(模式选择或同步)。

GUID-20220510-SS0I-R3L4-7KHG-1471STZJLX7L-low.png图 4-2 原理图 (TPSM33625EVM) – TPSM33625
GUID-20220805-SS0I-L5VJ-BDXX-38XVC4TTNSG2-low.png图 4-3 原理图 (TPSM33625FEVM) – TPSM33625F

提供的禁用、频率选择和输出电压选择跳线可辅助评估。此外,还提供了用于评估产品特性和稳定性的测试点。

GUID-20220721-SS0I-TVVC-QWFK-TDTPHQJV7SBC-low.png图 4-4 原理图 (TPSM33625EVM) – 配置跳线和评估测试点

提供的禁用、模式选择或同步以及输出电压选择跳线可辅助评估。此外,还提供了用于评估产品特性和稳定性的测试点。

GUID-20220721-SS0I-GPXT-0MDF-5G44RZMNJKVG-low.png图 4-5 原理图 (TPSM33625FEVM) – 配置跳线和评估测试点