ZHCUAG2A October   2020  – August 2021 LM5157-Q1

 

  1.   LM5157EVM-BST 评估模块
  2.   商标
  3. 1特性和电气性能
    1. 1.1 电气参数
    2. 1.2 配置点
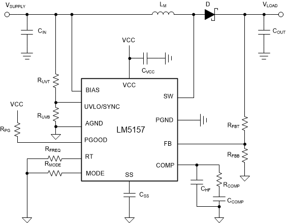
  4. 2应用原理图
  5. 3EVM 图片
  6. 4测试装置和步骤
    1. 4.1 测试设置
    2. 4.2 测试设备
  7. 5测试结果
    1. 5.1 效率曲线
    2. 5.2 负载调节曲线
    3. 5.3 热性能
    4. 5.4 稳态波形
    5. 5.5 启动波形
    6. 5.6 负载瞬态波形
    7. 5.7 交流环路响应曲线
  8. 6设计文件
    1. 6.1 原理图
    2. 6.2 物料清单
  9. 7修订历史记录

应用原理图

LM5157EVM-BST 支持多种配置。图 2-1 显示了 LM5157EVM-BST 的标准配置,表 1-1 中的参数对该配置有效。Topic Link Label4.2介绍了用于重新创建Topic Link Label5中提供的数据的正确跳线设置和测量位置。

GUID-20201005-CA0I-5NKX-FWKW-25NH9V2JNXCX-low.gif图 2-1 应用电路