ZHCUAC0A October   2014  – September 2022 AMC1304L05 , AMC1304L25 , AMC1304M05 , AMC1304M25 , AMC1304M25-Q1

 

  1.   AMC1304EVM 用户指南
  2. 1商标
  3. 2概述
    1. 2.1 特性
    2. 2.2 引言
  4. 3模拟接口
    1. 3.1 模拟输入
  5. 4数字接口
  6. 5电源
    1. 5.1 变压器选型
    2. 5.2 整流器二极管选型
  7. 6EVM 设置和操作
    1. 6.1 电源和模拟输入:J1、J2 和 J5
    2. 6.2 器件操作
  8. 7物料清单、原理图和布局
    1. 7.1 印刷电路板布局
    2. 7.2 原理图
    3. 7.3 物料清单
  9. 8Revision History

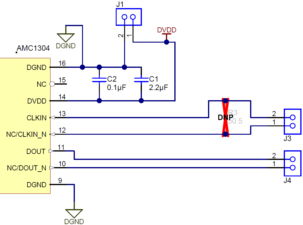
数字接口

AMC1304EVM 专为与数字滤波器配合使用而设计,例如 TMS320F28377D 或 AMC1210 中的 ΔΣ 滤波器模块。AMC1304 器件的电源、时钟输入和调制器数据输出路由到 J1、J3 和 J4 处的双线螺纹接线端子,如图 4-1 所示。

GUID-F8F63C26-5795-4910-9895-DC3FA99AB7DA-low.png图 4-1 电源、时钟输入和数字数据输出

请注意,图 4-1 中的元件 R3 标记为 DNP(请勿组装),因为图 4-1 对应于组装有 AMC1304 CMOS 型号的 AMC1304EVM。有关 AMC1304 系列中可用模拟输入范围和接口的更多详细信息,请参阅表 6-1