ZHCSVH0C September   2011  – December 2025 TPS763-Q1

PRODUCTION DATA  

  1.   1
  2. 特性
  3. 应用
  4. 说明
  5. 引脚配置和功能
  6. 规格
    1. 5.1 绝对最大额定值
    2. 5.2 ESD 等级
    3. 5.3 建议运行条件
    4. 5.4 热性能信息
    5. 5.5 电气特性
    6. 5.6 典型特性
  7. 详细说明
    1. 6.1 概述
    2. 6.2 功能方框图
    3. 6.3 特性说明
      1. 6.3.1 输出使能
      2. 6.3.2 压降电压
      3. 6.3.3 电流限值
      4. 6.3.4 输出下拉电阻
      5. 6.3.5 热关断
    4. 6.4 器件功能模式
      1. 6.4.1 器件功能模式比较
      2. 6.4.2 正常运行
      3. 6.4.3 压降运行
      4. 6.4.4 禁用
  8. 应用和实施
    1. 7.1 应用信息
      1. 7.1.1 可调器件反馈电阻器
      2. 7.1.2 建议的电容器类型
        1. 7.1.2.1 推荐电容器(旧芯片)
        2. 7.1.2.2 推荐电容器(新芯片)
      3. 7.1.3 输入和输出电容器要求
        1. 7.1.3.1 输入电容器要求
        2. 7.1.3.2 输出电容器要求
      4. 7.1.4 反向电流
      5. 7.1.5 前馈电容器 (CFF)
      6. 7.1.6 功率耗散 (PD)
      7. 7.1.7 估算结温
    2. 7.2 典型应用
      1. 7.2.1 设计要求
      2. 7.2.2 详细设计过程
        1. 7.2.2.1 输出电压编程
      3. 7.2.3 应用曲线
    3. 7.3 电源相关建议
    4. 7.4 布局
      1. 7.4.1 布局指南
      2. 7.4.2 布局示例
      3. 7.4.3 功率耗散和结温
  9. 器件和文档支持
    1. 8.1 器件支持
      1. 8.1.1 第三方产品免责声明
    2. 8.2 文档支持
      1. 8.2.1 器件命名规则
      2. 8.2.2 相关文档
    3. 8.3 接收文档更新通知
    4. 8.4 支持资源
    5. 8.5 商标
    6. 8.6 静电放电警告
    7. 8.7 术语表
  10. 修订历史记录
  11. 10机械、封装和可订购信息

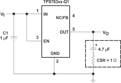
典型应用

图 7-6中显示了一个典型应用电路。

TPS763-Q1 典型应用电路图 7-6 典型应用电路