ZHCACO1 may   2023 LM53602 , LM53602-Q1 , LM53603-Q1 , LM63625-Q1 , LM63635-Q1 , LMR14020-Q1 , LMR14030-Q1

 

  1.   1
  2.   摘要
  3.   商标
  4. 1引言
  5. 2瞬时开关引起的 EMI 噪声
  6. 3优化电路和布局设计
  7. 4使用自举电阻器
  8. 5关于 RBOOT 的设计注意事项
    1. 5.1 BT-SW UVLO
    2. 5.2 刷新自举电容器
    3. 5.3 热性能
  9. 6具有专用 RBOOT 引脚的转换器
  10. 7总结
  11. 8参考文献

引言

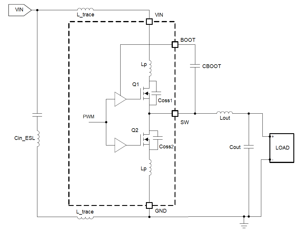
图 1-1 中的电路显示了同步降压转换器的功率级元件。此模型中包含导致开关节点振铃的寄生电感和电容。

GUID-20230504-SS0I-RKXR-C7SW-3V19HKLJF1QD-low.png图 1-1 功率级元件

当 LS 栅极信号变为低电平时,低边 MOSFET 关断,电感器电流流经低边 MOSFET 的体二极管。在短暂的死区时间后,高边 MOSFET 导通,电流将强制低边 MOSFET 的体二极管关断。当体二极管反向恢复时,SW 上的电压开始上升,振铃波形由寄生电感和开关节点电容的相互作用而产生。这种相互作用主要由低边 MOSFET 的 Coss2 组成,如图 1-2 所示。

GUID-20230504-SS0I-88JH-2LRD-TQKTBHR1SCPK-low.png图 1-2 开关节点振铃

这种振铃不仅会增加 MOSFET 开关损耗和峰值漏源电压尖峰,而且还会影响 50MHz 至 300MHz 范围内的宽带 EMI。必须在数据表中的器件额定电压限制范围内监控振铃,以保持可靠运行。