ZHCABQ5A May   2021  – June 2022 TMP116 , TMP117 , TMP1826 , TMP61 , TMP63 , TMP64

 

  1.   摘要
  2.   商标
  3. 1RTD 简介
    1. 1.1 常见接线配置
    2. 1.2 RTD 容差和精度
    3. 1.3 RTD 系统的误差来源
      1. 1.3.1 误差最小化电路
  4. 2RTD 替代品
    1. 2.1 TMP116 和 TMP117
    2. 2.2 TMP1826
    3. 2.3 TMP6x
  5. 3结语
  6. 4参考文献
  7. 5修订历史记录

常见接线配置

RTD 通常采用三种常见配置进行设计:两线、三线和四线。在两线配置(如以下图 1-1 所示)中,RTD 的两端分别用两根引线连接。在这种配置中,引线电阻无法与 RTD 电阻隔离,这样就增加了一个无法与 RTD 测量隔离的误差。两线 RTD 产生的 RTD 测量结果精度最低,在精度不太重要或者引线长度较短时使用。两线 RTD 是成本最低的 RTD 配置。

GUID-316EECAD-7960-4007-AF16-B2264B95B87A-low.png图 1-1 两线 RTD 配置

在三线配置(如图 1-2 所示)中,RTD 的一端连接一根引线,另一端连接两根引线。通过使用不同的电路拓扑和测量,可有效地消除引线电阻效应,减少三线 RTD 测量中的误差。针对引线电阻的补偿假定引线电阻是匹配的。

GUID-0DE4D4D7-E25C-42BE-A78A-9B734F2B5274-low.png图 1-2 三线 RTD 配置.

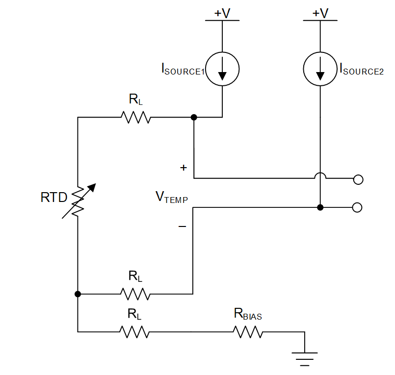
在四线配置(如以下图 1-3 所示)中,RTD 的任一端均连接两根引线。在此配置中,可以用四线电阻测量法测量 RTD 电阻,且精度更高。RTD 激励通过两端上的一根引线驱动,而 RTD 电阻通过两端上的另一根引线测量。在此测量中,检测 RTD 电阻,且引线与传感器激励发生反应未造成误差。四线 RTD 产生的测量结果精度最高,但也是成本最高的 RTD 配置。

GUID-F6188C86-B756-4AD8-8FF0-4912CA84B977-low.png图 1-3 四线 RTD 配置.