ZHCAAM3B July   2018  – August 2021 TPS560430

 

  1.   商标
  2. 1引言
  3. 2峰值电流模式环路建模
    1. 2.1 总控制框图和传递函数推导
    2. 2.2 内部电流环路模型
    3. 2.3 总体环路模型
    4. 2.4 电感器和输出电容器设计限值
    5. 2.5 计算带宽和相位裕度的公式
  4. 3电感器和输出电容器设计
    1. 3.1 电感器设计
    2. 3.2 输出电容器设计
    3. 3.3 仿真和平台验证
  5. 4总结
  6. 5参考文献
  7. 6修订历史记录

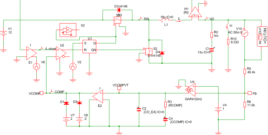
仿真和平台验证

图 3-1 所示为平台验证的示意图。SIMPLIS 用于对环路响应进行仿真,如图 3-2 所示。图 3-3图 3-4 为 SIMPLIS 仿真和平台测试的环路响应(其中,VIN = 12V,VO = 5V,IO = 0.6V,fSW=1.1MHz)。表 3-2 对不同 VIN 下的计算结果、仿真结果和平台测量值进行了比较,可以看出,本应用报告中拟用的模型是准确的。

GUID-E20EF77C-001C-4EC9-A947-1C06DC700F41-low.gif图 3-1 TPS560430XF 设计(输出为 5V)
GUID-E46DCB1C-9D38-44D7-A452-499765E34052-low.gif图 3-2 SIMPLIS 简化模型的示意图
GUID-474C5A66-13F5-49F4-80F6-5A5331D53B48-low.gif图 3-3 VIN = 12V、IO = 0.6A 时的波特图仿真结果
GUID-87DC977D-C5E7-4D5F-B6A5-99C250D04A9C-low.gif图 3-4 VIN = 12V、IO = 0.6A 时的波特图测试结果
表 3-2 计算、仿真和平台测量结果比较
VIN (V) IO (A) 计算结果 仿真结果 平台测量值
fc (kHz) 相位裕度 (°) fc (kHz) 相位裕度 (°) fc (kHz) 相位裕度 (°)
7 0.1 23.4 59.2 22.8 61.3 23.6 58.4
7 0.6 23.4 62.2 22.7 64.4 24.7 61.7
12 0.1 23.4 61.2 22.9 62.8 24.6 60.3
12 0.6 23.4 64.2 22.8 65.9 25.1 64
36 0.1 23.4 63 22.9 64.3 23.7 61.1
36 0.6 23.4 66 22.9 67.4 23.9 66.3