ZHCA936A December   2018  – May 2019 DS90C401 , DS90C402 , MSP430FR2512 , MSP430FR2522 , MSP430FR2532 , MSP430FR2533 , MSP430FR2632 , MSP430FR2633 , MSP430FR2675 , MSP430FR2676

 

  1.   采用 CapTIvate™ 技术的 MSP430™ MCU 电容式触摸设计流程
    1.     商标
    2. 简介
      1. 1.1 CapTIvate 技术指南
    3. 设计流程概述
    4. 步骤 1:了解电容式触摸感应和 CapTIvate 技术的基础知识
    5. 步骤 2:定义系统要求和产品运行条件
    6. 步骤 3:概念可行性评估和器件选择
      1. 5.1 概念评估
        1. 5.1.1 硬件
        2. 5.1.2 软件
      2. 5.2 器件选择
    7. 第4 步:硬件开发
    8. 步骤 5:硬件开发和系统调优
    9. 步骤 6:系统集成和原型设计
    10. 步骤 7:系统验证和现场测试
    11. 10 步骤 8:大规模生产
    12. 11 参考文献
  2.   修订历史记录

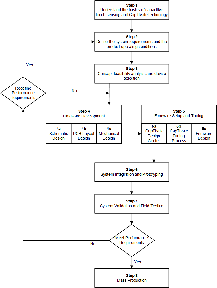
设计流程概述

Figure 1 显示了采用 CapTIvate MCU 的电容式触摸感应产品设计周期的典型流程。

design-flow-overview.gifFigure 1. 设计流程概述