SNAU271 October   2021 LMK1D1212

 

  1.   Trademarks
  2. Features
  3. General Description
  4. Signal Path and Control Circuitry
  5. Getting Started
  6. Power Supply Connection
  7. Input Clock Selection
    1. 6.1 Differential Input
    2. 6.2 Single-Ended Input
  8. Output Clock
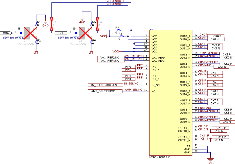
  9. EVM Board Schematic
  10. REACH Compliance
  11. 10Bill of Materials

EVM Board Schematic

Figure 8-1 shows the printed circuit board (PCB) schematic.

GUID-20210812-SS0I-Z75L-6FLC-BSX5VHJRFW1J-low.gif Figure 8-1 LMK1D1212EVM Schematic: Device Sheet
GUID-20210812-SS0I-HTBN-MQDL-L8M1SSMBWWK2-low.gif Figure 8-2 LMK1D1212EVM Schematic: Inputs Sheet
GUID-20210812-SS0I-QP1F-KLJS-BPMNMLKXVLRD-low.gif Figure 8-3 LMK1D1212EVM Schematic: Outputs Sheet
GUID-20210812-SS0I-FPWZ-SSGD-MDC3CRPJTWRH-low.gif Figure 8-4 LMK1D1212EVM Schematic: Power Supply Sheet
GUID-20210812-SS0I-CNLW-N6JT-TVQBFJJBVTMX-low.gif Figure 8-5 LMK1D1212EVM Schematic: USB Sheet