SLOU432B December   2015  – December 2021 DRV2625

 

  1. Getting Started
    1. 1.1 Evaluation Module Operating Parameters
    2. 1.2 Quick Start Board Setup
  2. DRV2625 Demonstration Program
    1. 2.1 Modes and Effects Table
    2. 2.2 Description of the Demo Modes
      1. 2.2.1 Mode Off – Haptics Effect Sequences
      2. 2.2.2 Mode 4 – ERM Clicks
      3. 2.2.3 Automatic Braking in Open Loop
      4. 2.2.4 Auto-Resonance Tracking
    3. 2.3 ROM Library Mode
    4. 2.4 Waveform Library Effects List
  3. Additional Hardware Modes
    1. 3.1 Accessing GUI Mode
    2. 3.2 Accessing Bluetooth Mode
    3. 3.3 Haptics Control Console GUI
      1. 3.3.1 DRV2625 Console
  4. Hardware Configuration
    1. 4.1 Input and Output Overview
    2. 4.2 Power Supply Selection
    3. 4.3 Using an External Actuator
    4. 4.4 PWM Input
    5. 4.5 External Trigger Control
      1. 4.5.1 MSP430 Trigger Control
      2. 4.5.2 External Source Trigger Control
    6. 4.6 External I2C Input
      1. 4.6.1 External I2C Control Initialization
    7. 4.7 Analog Input
  5. Measurement and Analysis
    1. 5.1 Using Low-Pass Filter to Record Waveforms
  6. Modifying or Reprogramming the Firmware
    1. 6.1 MSP430 Pin-Out
  7. Schematic
  8. Layout
  9. Bill of Materials
  10. 10Revision History
  11. 11Trademarks

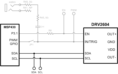
External I2C Input

GUID-AE7FA4EE-9A2F-46A8-92F8-B4E8275ABE3B-low.gifFigure 4-4 External I2C Input

The DV2625 can be controlled by an external I2C source. Attach the external controller to the I2C header at the top of the board; be sure to connect SDA, SCL and GND from the external source.