ZHCS429J March 2012 – November 2021 UCD3138
PRODUCTION DATA
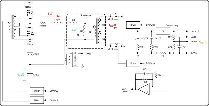
In LLC, three modes are used. At the highest frequency, a pulse width modulated mode (Multi Mode) is used. As the frequency decreases, resonant mode is used. As the frequency gets still lower, the synchronous MOSFET drive changes so that the on-time is fixed and does not increase. In addition, the LLC control supports cycle-by-cycle current limiting. This protection function operates by a comparator monitoring the maximum current during the DPWMA conduction time. Any time this current exceeds the programmable comparator reference the pulse is immediately terminated. Due to classic instability issues associated with half-bridge topologies it is also possible to force DPWMB to match the truncated pulse width of DPWMA. Here are the waveforms for the LLC:

Figure 9-3 Secondary-Referenced Half-Bridge Resonant LLC Control With Synchronous Rectification