ZHCSJ85F June   2005  – January 2023 TMP300

PRODUCTION DATA  

  1. 1特性
  2. 2应用
  3. 3说明
  4. 4Revision History
  5. 5Pin Configuration and Functions
  6. 6Specifications
    1. 6.1 Absolute Maximum Ratings
    2. 6.2 ESD Ratings
    3. 6.3 Electrical Characteristics
    4. 6.4 Typical Characteristics
  7. 7Detailed Description
    1. 7.1 Overview
    2. 7.2 Feature Description
      1. 7.2.1 Calculating RSET
      2. 7.2.2 Using VTEMP to Trip the Digital Output
      3. 7.2.3 Analog Temperature Output
      4. 7.2.4 Using a DAC to Set the Trip Point
      5. 7.2.5 Hysteresis
  8. 8Device and Documentation Support
    1. 8.1 接收文档更新通知
    2. 8.2 支持资源
    3. 8.3 Trademarks
    4. 8.4 Electrostatic Discharge Caution
    5. 8.5 术语表
  9. 9Mechanical, Packaging, and Orderable Information

封装选项

机械数据 (封装 | 引脚)
散热焊盘机械数据 (封装 | 引脚)
订购信息

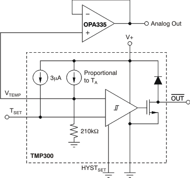
Analog Temperature Output

The analog out or VTEMP pin is high-impedance (210 kΩ). Avoid loading this pin to prevent degrading the analog out value or trip point. Buffer the output of this pin when used for direct thermal measurement. Figure 7-2 shows buffering of the analog output signal.

GUID-C43C3A81-D320-4229-8C33-6B2862F26924-low.gifFigure 7-2 Buffering the Analog Output Signal