ZHCSJB4D April   2019  – January 2024 TAS2563

PRODUCTION DATA  

  1.   1
  2. 特性
  3. 应用
  4. 说明
  5. Pin Configuration and Functions
  6. Specifications
    1. 5.1  Absolute Maximum Ratings
    2. 5.2  ESD Ratings
    3. 5.3  Recommended Operating Conditions
    4. 5.4  Thermal Information
    5. 5.5  Electrical Characteristics
    6. 5.6  I2C Timing Requirements
    7. 5.7  SPI Timing Requirements
    8. 5.8  PDM Port Timing Requirements
    9. 5.9  TDM Port Timing Requirements
    10. 5.10 Timing Diagrams
    11. 5.11 Typical Characteristics
  7. Parameter Measurement Information
  8. Detailed Description
    1. 7.1 Overview
    2. 7.2 Functional Block Diagram
    3. 7.3 Feature Description
      1. 7.3.1  PurePath Console 3 Software
      2. 7.3.2  Device Mode and Address Selection
      3. 7.3.3  General I2C Operation
      4. 7.3.4  General SPI Operation
      5. 7.3.5  Single-Byte and Multiple-Byte Transfers
      6. 7.3.6  Single-Byte Write
      7. 7.3.7  Multiple-Byte Write and Incremental Multiple-Byte Write
      8. 7.3.8  Single-Byte Read
      9. 7.3.9  Multiple-Byte Read
      10. 7.3.10 Register Organization
      11. 7.3.11 Operational Modes
        1. 7.3.11.1 Hardware Shutdown
        2. 7.3.11.2 Software Shutdown
        3. 7.3.11.3 Mute
        4. 7.3.11.4 Active
        5. 7.3.11.5 Perform Load Diagnostics
        6. 7.3.11.6 Mode Control and Software Reset
      12. 7.3.12 Faults and Status
      13. 7.3.13 Digital Input Pull Downs
    4. 7.4 Device Functional Modes
      1. 7.4.1 PDM Input
      2. 7.4.2 TDM Port
      3. 7.4.3 Playback Signal Path
        1. 7.4.3.1 Digital Signal Processor
        2. 7.4.3.2 High Pass Filter
        3. 7.4.3.3 Digital Volume Control and Amplifier Output Level
        4. 7.4.3.4 Auto-mute During Idle Channel Mode
        5. 7.4.3.5 Auto-start/stop on Audio Clocks
        6. 7.4.3.6 Supply Tracking Limiters with Brown Out Prevention
        7. 7.4.3.7 Class-D Settings
      4. 7.4.4 SAR ADC
      5. 7.4.5 Boost
      6. 7.4.6 IV Sense
      7. 7.4.7 Load Diagnostics
      8. 7.4.8 Clocks and PLL
      9. 7.4.9 Thermal Foldback
    5. 7.5 Register Maps
      1. 7.5.1  Register Summary Table Page=0x00
      2. 7.5.2  PAGE (page=0x00 address=0x00) [reset=0h]
      3. 7.5.3  SW_RESET (page=0x00 address=0x01) [reset=0h]
      4. 7.5.4  PWR_CTL (page=0x00 address=0x02) [reset=Eh]
      5. 7.5.5  PB_CFG1 (page=0x00 address=0x03) [reset=20h]
      6. 7.5.6  MISC_CFG1 (page=0x00 address=0x04) [reset=C6h]
      7. 7.5.7  MISC_CFG2 (page=0x00 address=0x05) [reset=22h]
      8. 7.5.8  TDM_CFG0 (page=0x00 address=0x06) [reset=9h]
      9. 7.5.9  TDM_CFG1 (page=0x00 address=0x07) [reset=2h]
      10. 7.5.10 TDM_CFG2 (page=0x00 address=0x08) [reset=4Ah]
      11. 7.5.11 TDM_CFG3 (page=0x00 address=0x09) [reset=10h]
      12. 7.5.12 TDM_CFG4 (page=0x00 address=0x0A) [reset=13h]
      13. 7.5.13 TDM_CFG5 (page=0x00 address=0x0B) [reset=2h]
      14. 7.5.14 TDM_CFG6 (page=0x00 address=0x0C) [reset=0h]
      15. 7.5.15 TDM_CFG7 (page=0x00 address=0x0D) [reset=4h]
      16. 7.5.16 TDM_CFG8 (page=0x00 address=0x0E) [reset=5h]
      17. 7.5.17 TDM_CFG9 (page=0x00 address=0x0F) [reset=6h]
      18. 7.5.18 TDM_CFG10 (page=0x00 address=0x10) [reset=7h]
      19. 7.5.19 DSP Mode & TDM_DET (page=0x00 address=0x11) [reset=7Fh]
      20. 7.5.20 LIM_CFG0 (page=0x00 address=0x12) [reset=12h]
      21. 7.5.21 LIM_CFG1 (page=0x00 address=0x13) [reset=76h]
      22. 7.5.22 DSP FREQUENCY & BOP_CFG0 (page=0x00 address=0x14) [reset=1h]
      23. 7.5.23 BOP_CFG0 (page=0x00 address=0x15) [reset=2Eh]
      24. 7.5.24 BIL_and_ICLA_CFG0 (page=0x00 address=0x16) [reset=60h]
      25. 7.5.25 BIL_ICLA_CFG1 (page=0x00 address=0x17) [reset=0h]
      26. 7.5.26 GAIN_ICLA_CFG0 (page=0x00 address=0x18) [reset=0h]
      27. 7.5.27 ICLA_CFG1 (page=0x00 address=0x19) [reset=0h]
      28. 7.5.28 INT_MASK0 (page=0x00 address=0x1A) [reset=FCh]
      29. 7.5.29 INT_MASK1 (page=0x00 address=0x1B) [reset=A6h]
      30. 7.5.30 INT_MASK2 (page=0x00 address=0x1C) [reset=DFh]
      31. 7.5.31 INT_MASK3 (page=0x00 address=0x1D) [reset=FFh]
      32. 7.5.32 INT_LIVE0 (page=0x00 address=0x1F) [reset=0h]
      33. 7.5.33 INT_LIVE1 (page=0x00 address=0x20) [reset=0h]
      34. 7.5.34 INT_LIVE3 (page=0x00 address=0x21) [reset=0h]
      35. 7.5.35 INT_LIVE4 (page=0x00 address=0x22) [reset=0h]
      36. 7.5.36 INT_LTCH0 (page=0x00 address=0x24) [reset=0h]
      37. 7.5.37 INT_LTCH1 (page=0x00 address=0x25) [reset=0h]
      38. 7.5.38 INT_LTCH3 (page=0x00 address=0x26) [reset=0h]
      39. 7.5.39 INT_LTCH4 (page=0x00 address=0x27) [reset=0h]
      40. 7.5.40 VBAT_MSB (page=0x00 address=0x2A) [reset=0h]
      41. 7.5.41 VBAT_LSB (page=0x00 address=0x2B) [reset=0h]
      42. 7.5.42 TEMP (page=0x00 address=0x2C) [reset=0h]
      43. 7.5.43 INT & CLK CFG (page=0x00 address=0x30) [reset=19h]
      44. 7.5.44 DIN_PD (page=0x00 address=0x31) [reset=40h]
      45. 7.5.45 MISC (page=0x00 address=0x32) [reset=80h]
      46. 7.5.46 BOOST_CFG1 (page=0x00 address=0x33) [reset=34h]
      47. 7.5.47 BOOST_CFG2 (page=0x00 address=0x34) [reset=4Bh]
      48. 7.5.48 BOOST_CFG3 (page=0x00 address=0x35) [reset=74h]
      49. 7.5.49 MISC (page=0x00 address=0x3B) [reset=58h]
      50. 7.5.50 TG_CFG0 (page=0x00 address=0x3F) [reset=0h]
      51. 7.5.51 BST_ILIM_CFG0 (page=0x00 address=0x40) [reset=36h]
      52. 7.5.52 PDM_CONFIG0 (page=0x00 address=0x41) [reset=1h]
      53. 7.5.53 DIN_PD & PDM_CONFIG3 (page=0x00 address=0x42) [reset=F8h]
      54. 7.5.54 ASI2_CONFIG0 (page=0x00 address=0x43) [reset=8h]
      55. 7.5.55 ASI2_CONFIG1 (page=0x00 address=0x44) [reset=0h]
      56. 7.5.56 ASI2_CONFIG2 (page=0x00 address=0x45) [reset=1h]
      57. 7.5.57 ASI2_CONFIG3 (page=0x00 address=0x46) [reset=FCh]
      58. 7.5.58 PVDD_MSB_DSP (page=0x00 address=0x49) [reset=0h]
      59. 7.5.59 PVDD_LSB_DSP (page=0x00 address=0x4A) [reset=0h]
      60. 7.5.60 REV_ID (page=0x00 address=0x7D) [reset=0h]
      61. 7.5.61 I2C_CKSUM (page=0x00 address=0x7E) [reset=0h]
      62. 7.5.62 BOOK (page=0x00 address=0x7F) [reset=0h]
  9. Application and Implementation
    1. 8.1 Application Information
    2. 8.2 Typical Application
      1. 8.2.1 Design Requirements
      2. 8.2.2 Detailed Design Procedure
        1. 8.2.2.1 Mono/Stereo Configuration
        2. 8.2.2.2 Boost Converter Passive Devices
        3. 8.2.2.3 EMI Passive Devices
        4. 8.2.2.4 Miscellaneous Passive Devices
      3. 8.2.3 Application Curves
  10. Power Supply Recommendations
    1. 9.1 Power Supplies
    2. 9.2 Power Supply Sequencing
      1. 9.2.1 Boost Supply Details
      2. 9.2.2 External Boost Mode (Boost Bypass Mode)
  11. 10Layout
    1. 10.1 Layout Guidelines
    2. 10.2 Layout Example
  12. 11Device and Documentation Support
    1. 11.1 Documentation Support
      1. 11.1.1 Related Documentation
    2. 11.2 Receiving Notification of Documentation Updates
    3. 11.3 支持资源
    4. 11.4 Trademarks
    5. 11.5 静电放电警告
    6. 11.6 术语表
  13. 12Revision History
  14. 13Mechanical, Packaging, and Orderable Information

封装选项

请参考 PDF 数据表获取器件具体的封装图。

机械数据 (封装 | 引脚)
  • YBG|42
  • RPP|32
散热焊盘机械数据 (封装 | 引脚)
订购信息

Parameter Measurement Information

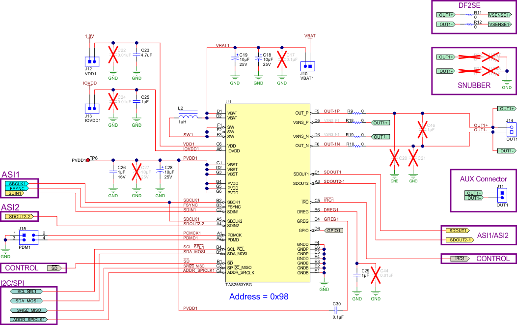
GUID-A9C24B14-786B-47CE-92F8-73FE679C74F6-low.gif Figure 6-1 TAS2563 Circuit

All typical characteristics for the devices are measured using the Bench EVM and an Audio Precision SYS-2722 Audio Analyzer. A PSIA interface is used to allow the I2S interface to be driven directly into the SYS-2722. Speaker output terminals are connected to the Audio-Precision analyzer analog inputs through a differential-to-single ended (D2S) filter as shown below. The D2S filter contains a 1st order Passive pole at 120 kHz. The D2S filter ensures the TAS2563 high performance class-D amplifier sees a fully differential matched loading at its outputs. This prevents measurement errors due to loading effects of AUX-0025 filter on the class-D outputs.

GUID-994C84C7-3F5F-41F9-9860-E58C81E7D96B-low.gif Figure 6-2 Differential To Single Ended (D2S) Filter