ZHCSKU6O June   2007  – October 2025 REF50 , REF50E

PRODUCTION DATA  

  1.   1
  2. 特性
  3. 应用
  4. 说明
  5. 器件比较表
  6. 引脚配置和功能
  7. 规格
    1. 6.1 绝对最大额定值
    2. 6.2 ESD 等级
    3. 6.3 建议运行条件
    4. 6.4 热性能信息
    5. 6.5 电气特性 REF50xxI 和 REF50xxAI
    6. 6.6 电气特性 REF50xxEI
    7. 6.7 典型特性:REF50xxI、REF50xxAI
    8. 6.8 典型特性:REF50xxEI
  8. 参数测量信息
    1. 7.1 焊接热漂移
  9. 详细说明
    1. 8.1 概述
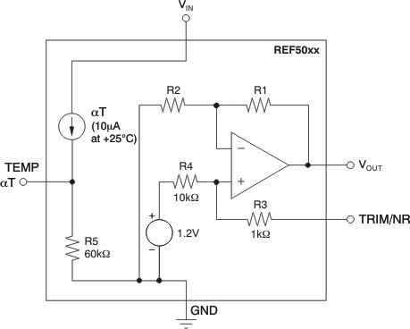
    2. 8.2 功能方框图
    3. 8.3 特性说明
      1. 8.3.1 温度监测
      2. 8.3.2 温漂
      3. 8.3.3 热迟滞
      4. 8.3.4 噪声性能
      5. 8.3.5 长期稳定性
      6. 8.3.6 使用 TRIM/NR 引脚进行输出调节
    4. 8.4 器件功能模式
      1. 8.4.1 基本连接
      2. 8.4.2 电源电压
      3. 8.4.3 负基准电压
  10. 应用和实现
    1. 9.1 应用信息
    2. 9.2 典型应用
      1. 9.2.1 16 位、250KSPS 数据采集系统
        1. 9.2.1.1 设计要求
        2. 9.2.1.2 详细设计过程
        3. 9.2.1.3 应用曲线
    3. 9.3 电源相关建议
    4. 9.4 布局
      1. 9.4.1 布局指南
        1. 9.4.1.1 REF50xxI、REF50xxAI 布局指南
        2. 9.4.1.2 REF50xxEI 布局指南
      2. 9.4.2 布局示例
      3. 9.4.3 功率耗散
  11. 10器件和文档支持
    1. 10.1 文档支持
      1. 10.1.1 相关文档
    2. 10.2 接收文档更新通知
    3. 10.3 支持资源
    4. 10.4 商标
    5. 10.5 术语表
  12. 11修订历史记录
  13. 12机械、封装和可订购信息

封装选项

机械数据 (封装 | 引脚)
散热焊盘机械数据 (封装 | 引脚)
订购信息

功能方框图

REF50 REF50E REF50xxI、REF50xxAI 方框图图 8-1 REF50xxI、REF50xxAI 方框图
REF50 REF50E REF50xxEI 方框图图 8-2 REF50xxEI 方框图